HOME   LIST
‹–   –›

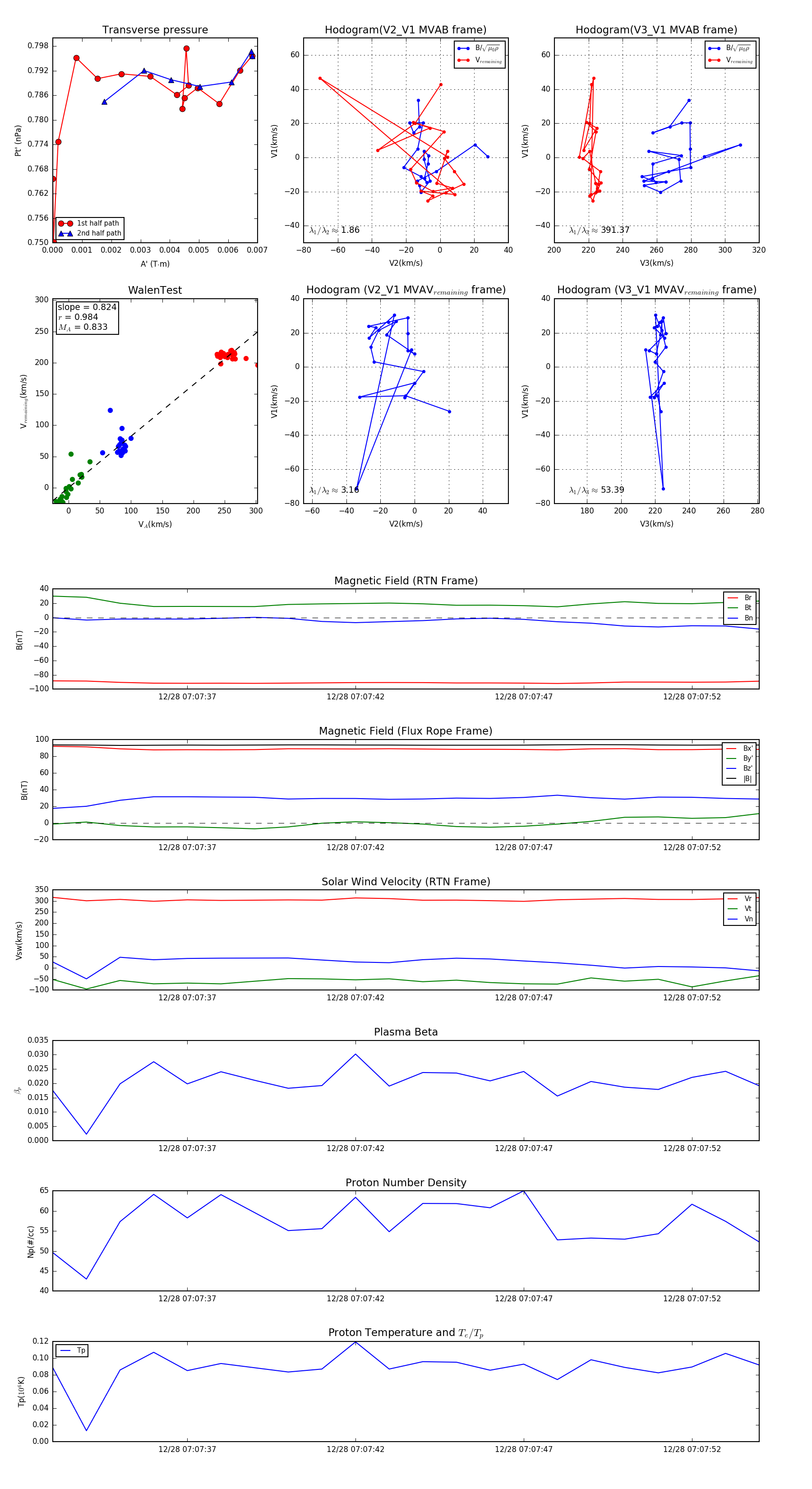
Flux Rope in 2024

Flux Rope Event 2024-12-28 07:07:33 ~ 2024-12-28 07:07:54 (22 seconds)


plot