HOME   LIST
‹–   –›

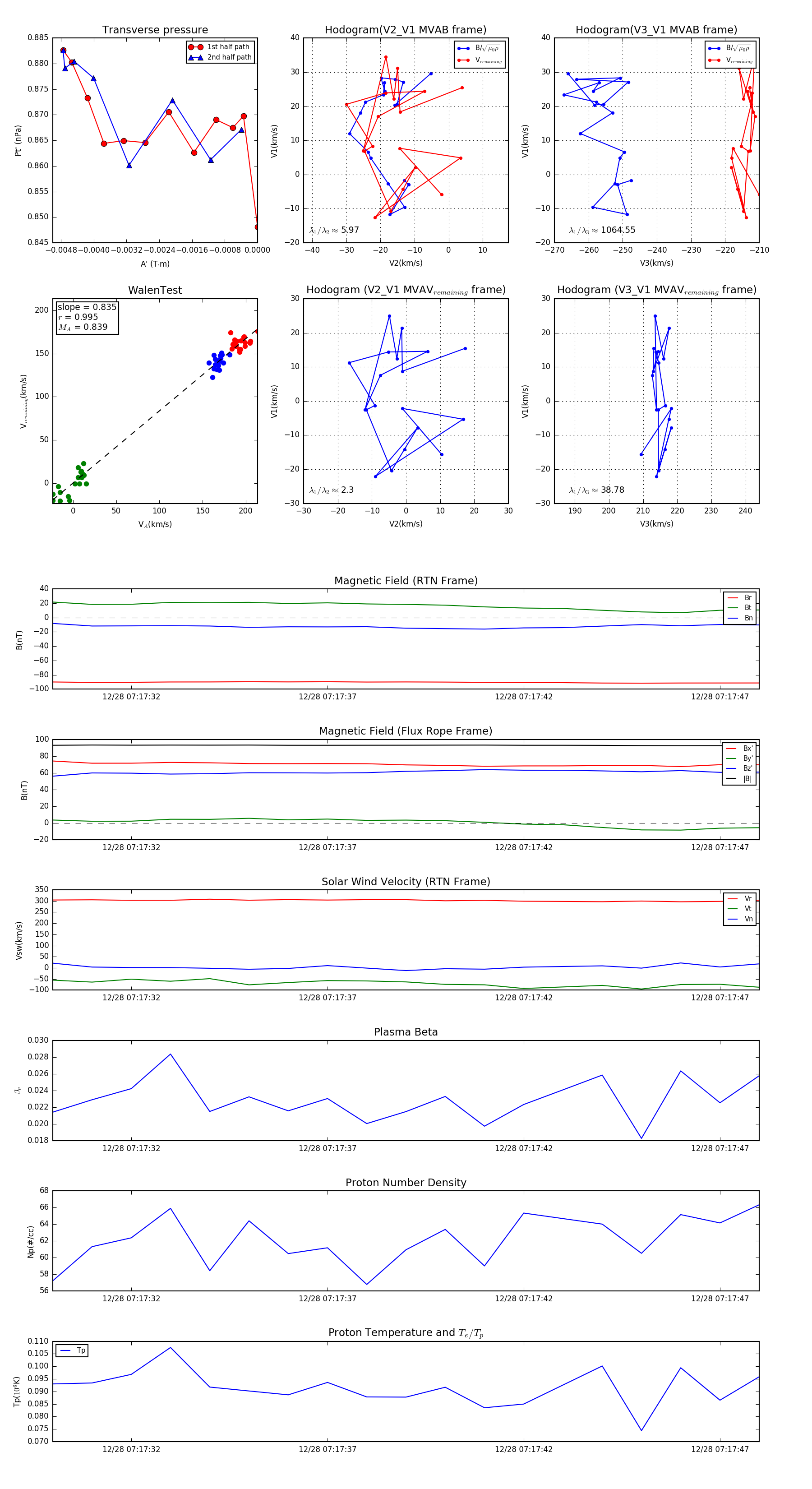
Flux Rope in 2024

Flux Rope Event 2024-12-28 07:17:30 ~ 2024-12-28 07:17:48 (19 seconds)


plot