HOME   LIST
‹–   –›

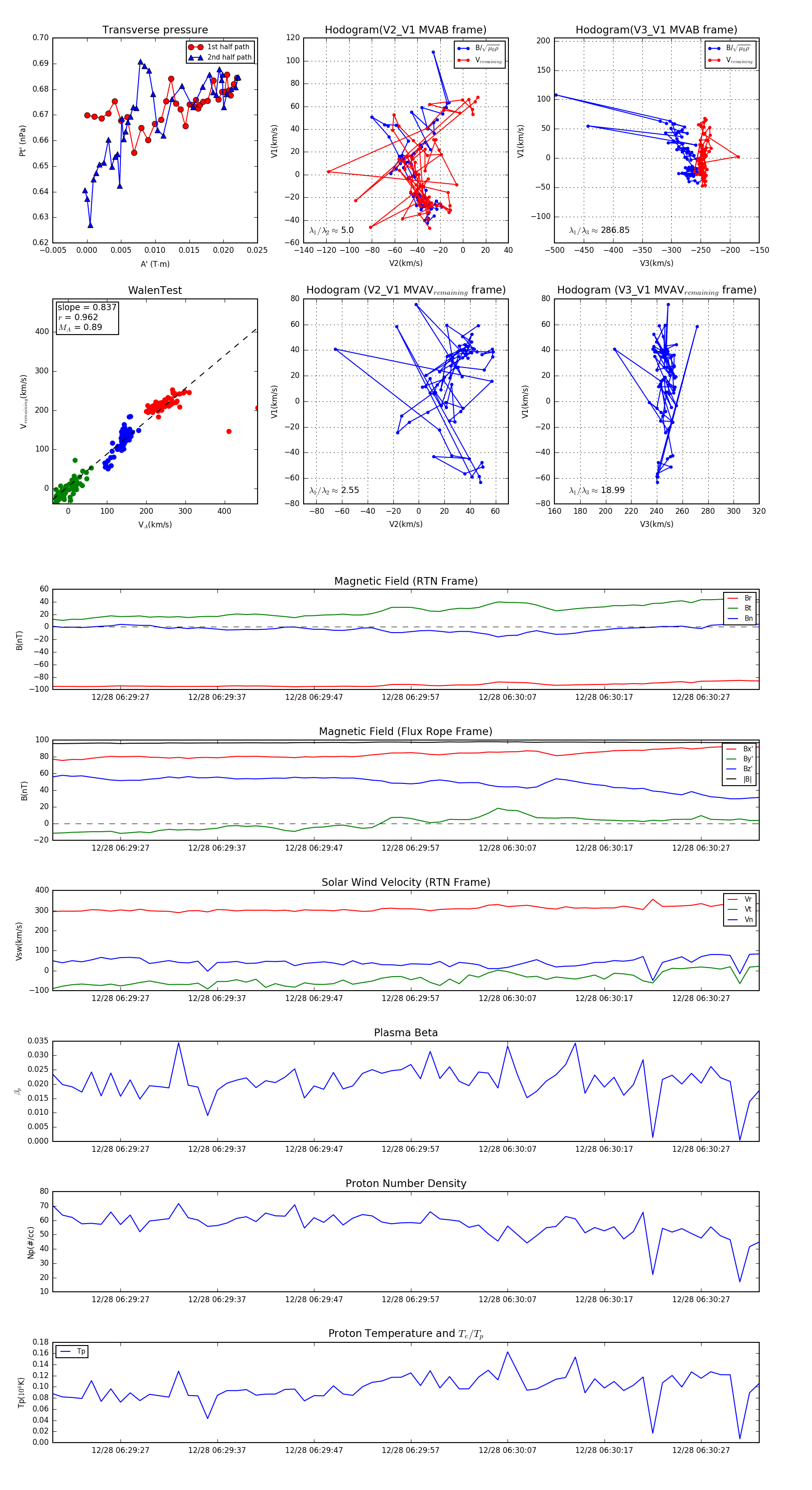
Flux Rope in 2024

Flux Rope Event 2024-12-28 06:29:20 ~ 2024-12-28 06:30:33 (74 seconds)


plot