HOME   LIST
‹–   –›

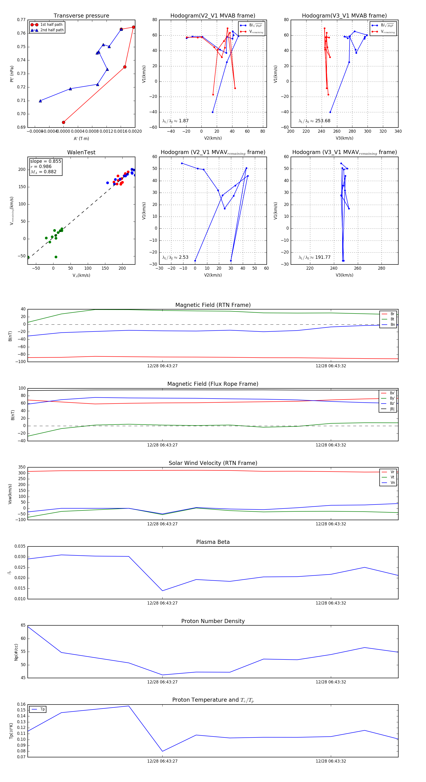
Flux Rope in 2024

Flux Rope Event 2024-12-28 06:43:23 ~ 2024-12-28 06:43:34 (12 seconds)


plot