HOME   LIST
‹–   –›

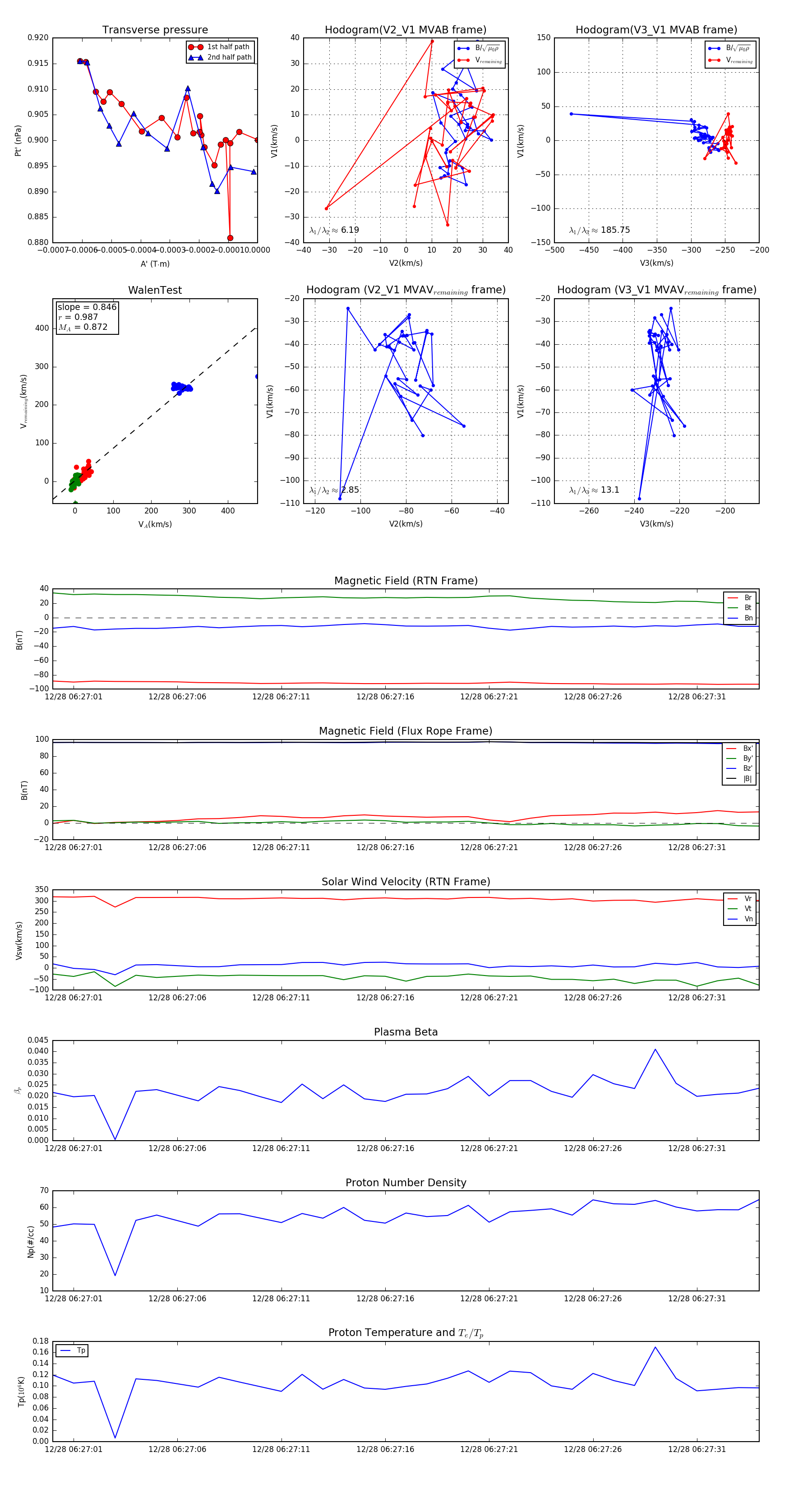
Flux Rope in 2024

Flux Rope Event 2024-12-28 06:27:00 ~ 2024-12-28 06:27:34 (35 seconds)


plot