HOME   LIST
‹–   –›

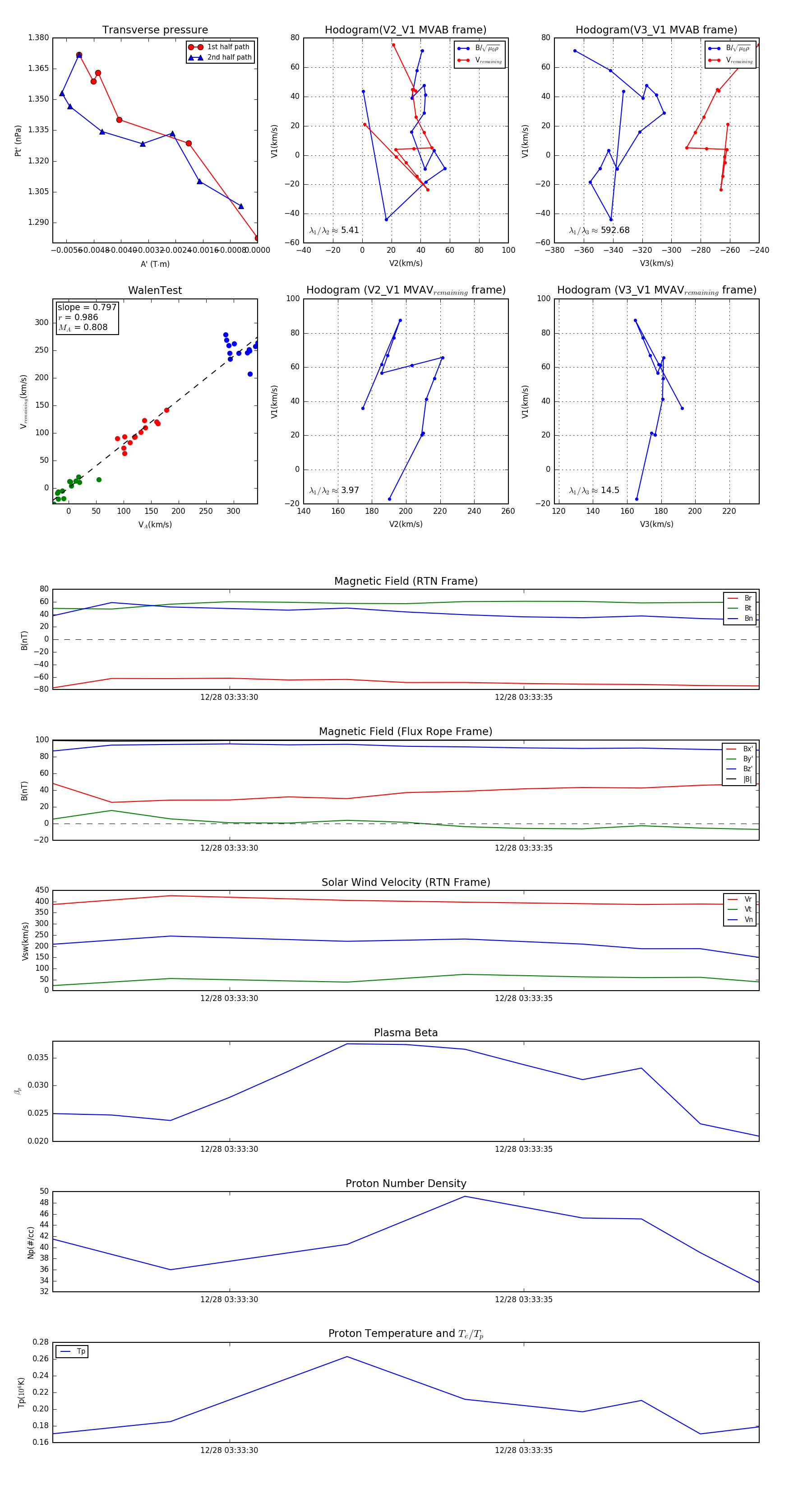
Flux Rope in 2024

Flux Rope Event 2024-12-28 03:33:27 ~ 2024-12-28 03:33:39 (13 seconds)


plot