HOME   LIST
‹–   –›

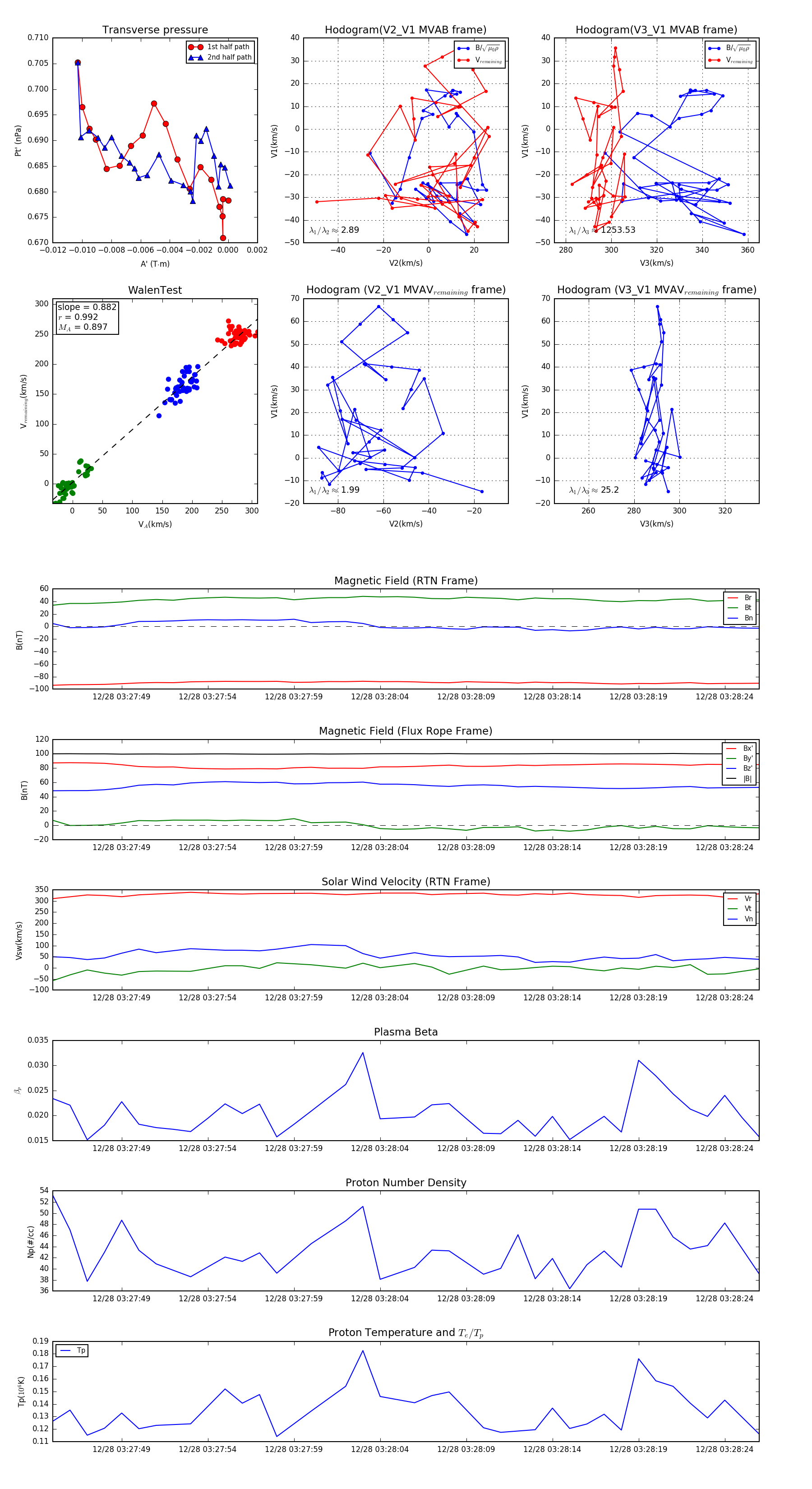
Flux Rope in 2024

Flux Rope Event 2024-12-28 03:27:45 ~ 2024-12-28 03:28:26 (42 seconds)


plot