HOME   LIST
‹–   –›

Flux Rope in 2024

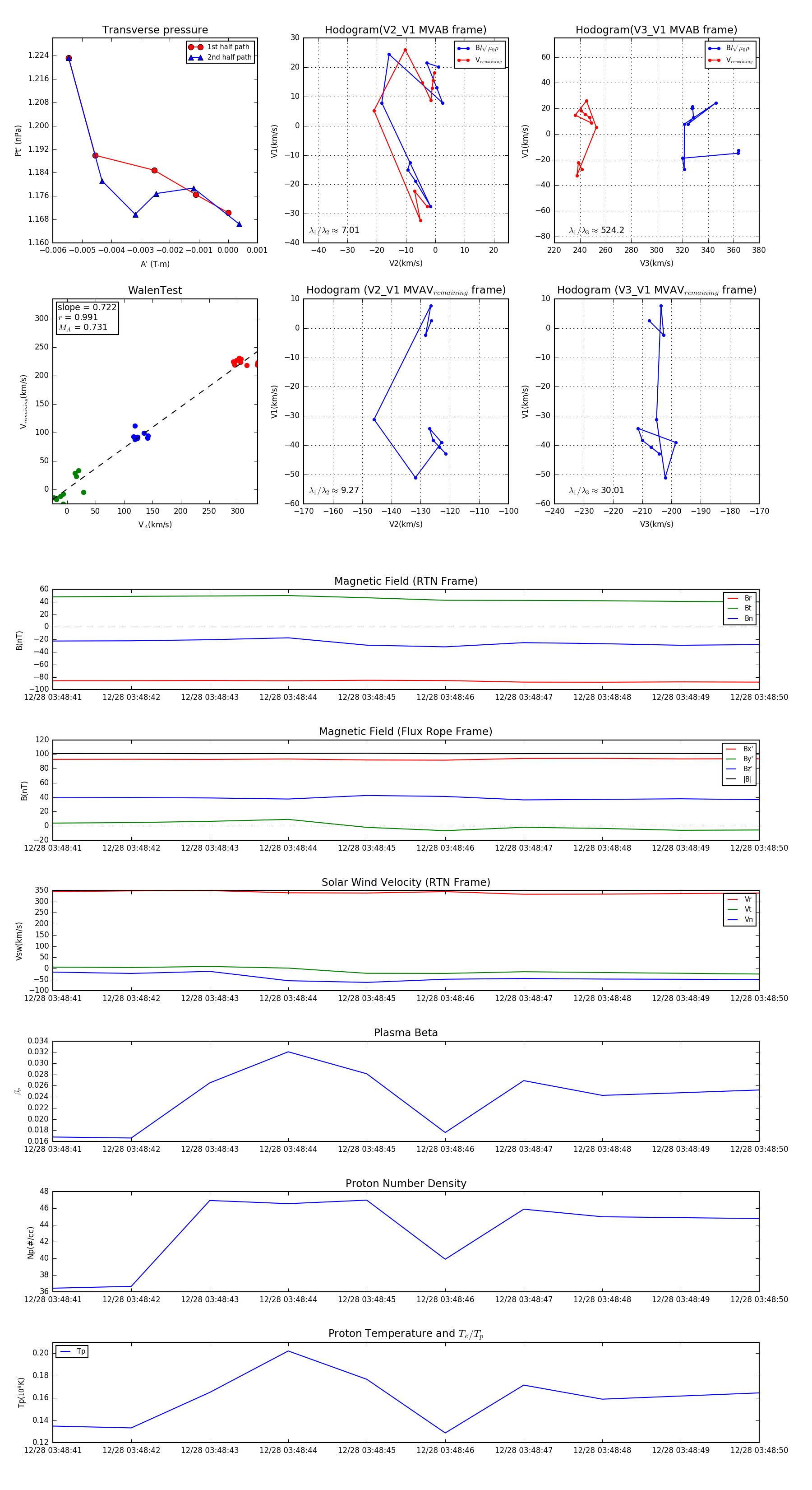
Flux Rope Event 2024-12-28 03:48:41 ~ 2024-12-28 03:48:50 (10 seconds)


plot