HOME   LIST
‹–   –›

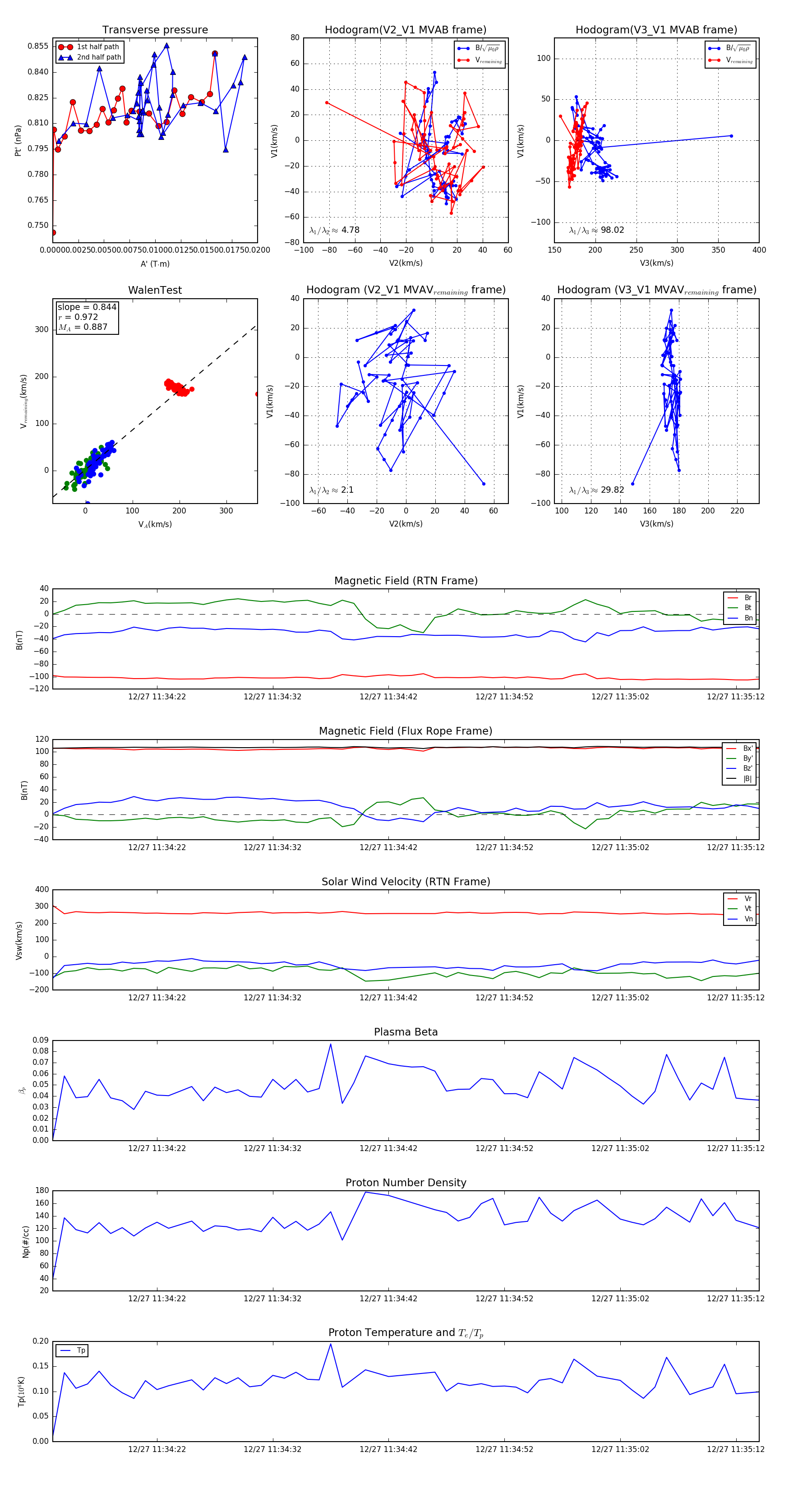
Flux Rope in 2024

Flux Rope Event 2024-12-27 11:34:13 ~ 2024-12-27 11:35:14 (62 seconds)


plot