HOME   LIST
‹–   –›

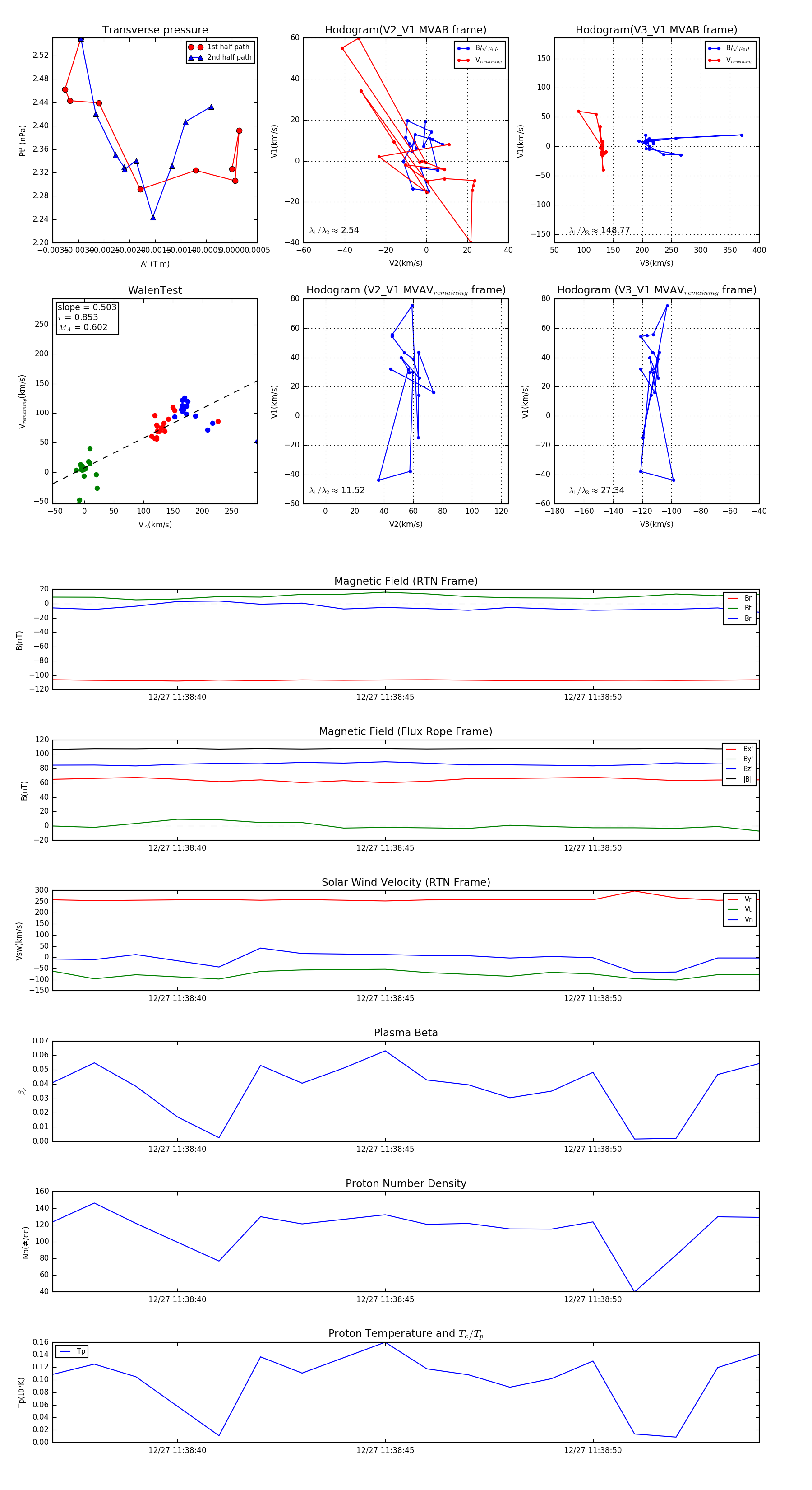
Flux Rope in 2024

Flux Rope Event 2024-12-27 11:38:37 ~ 2024-12-27 11:38:54 (18 seconds)


plot