HOME   LIST
‹–   –›

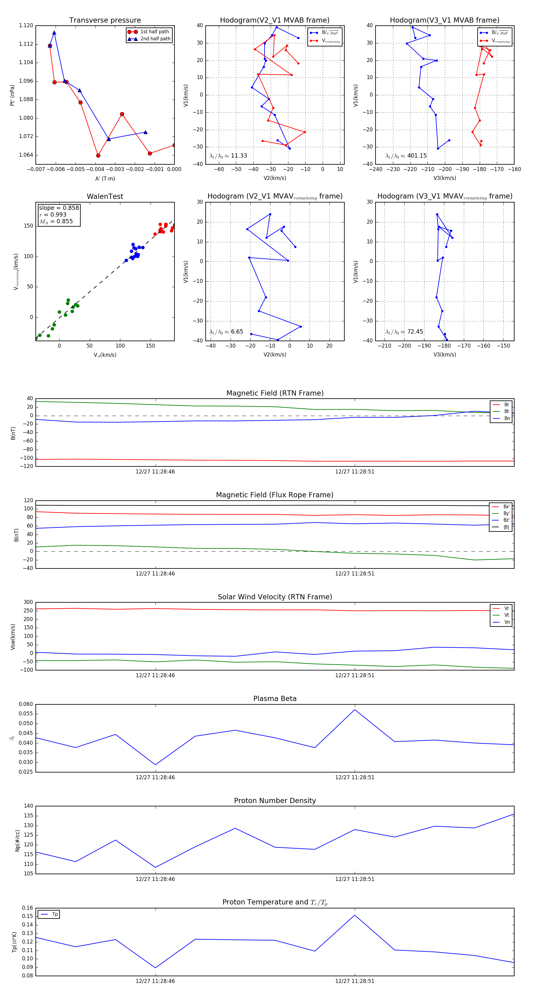
Flux Rope in 2024

Flux Rope Event 2024-12-27 11:28:43 ~ 2024-12-27 11:28:55 (13 seconds)


plot