HOME   LIST
‹–   –›

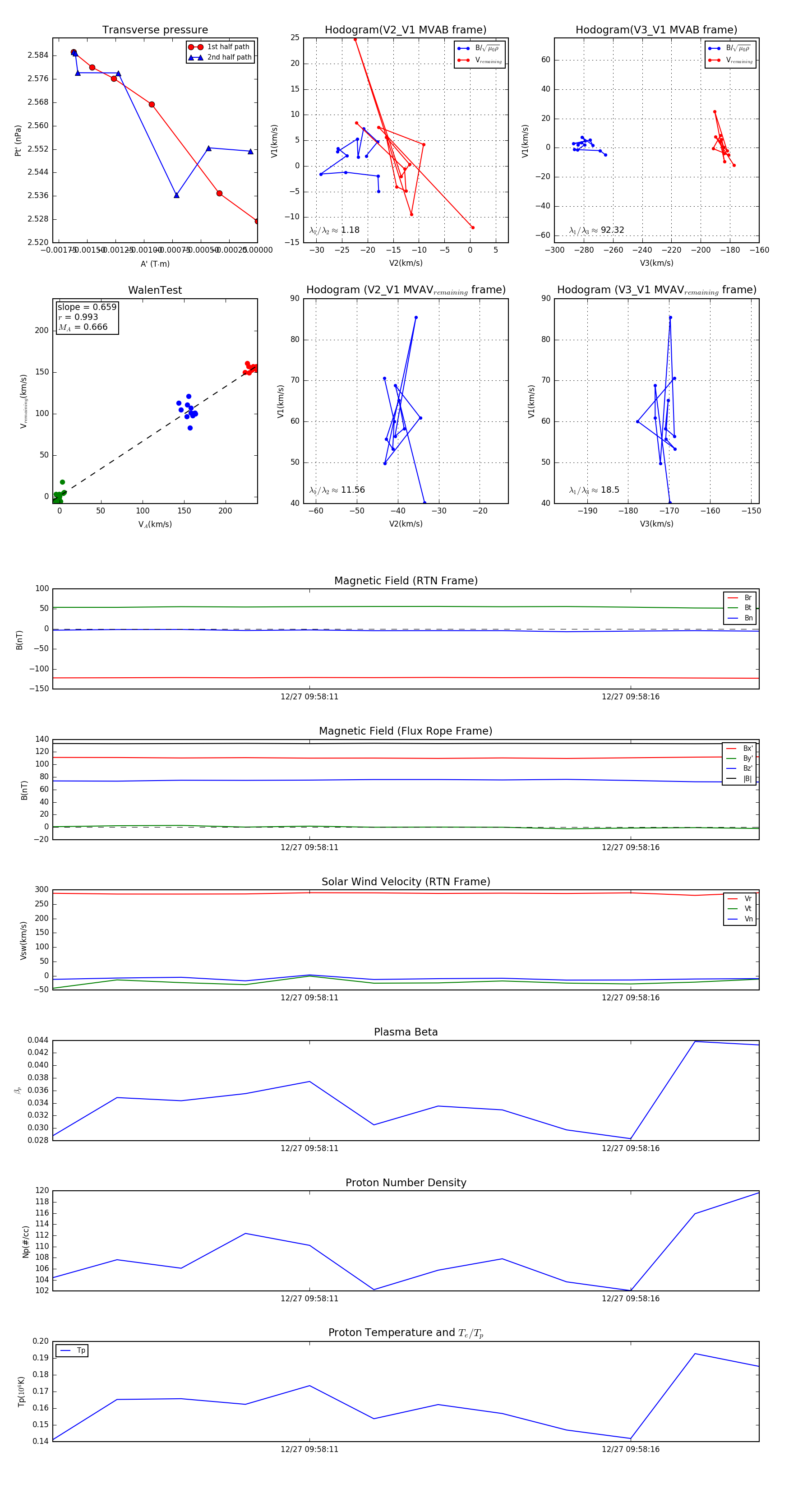
Flux Rope in 2024

Flux Rope Event 2024-12-27 09:58:07 ~ 2024-12-27 09:58:18 (12 seconds)


plot