HOME   LIST
‹–   –›

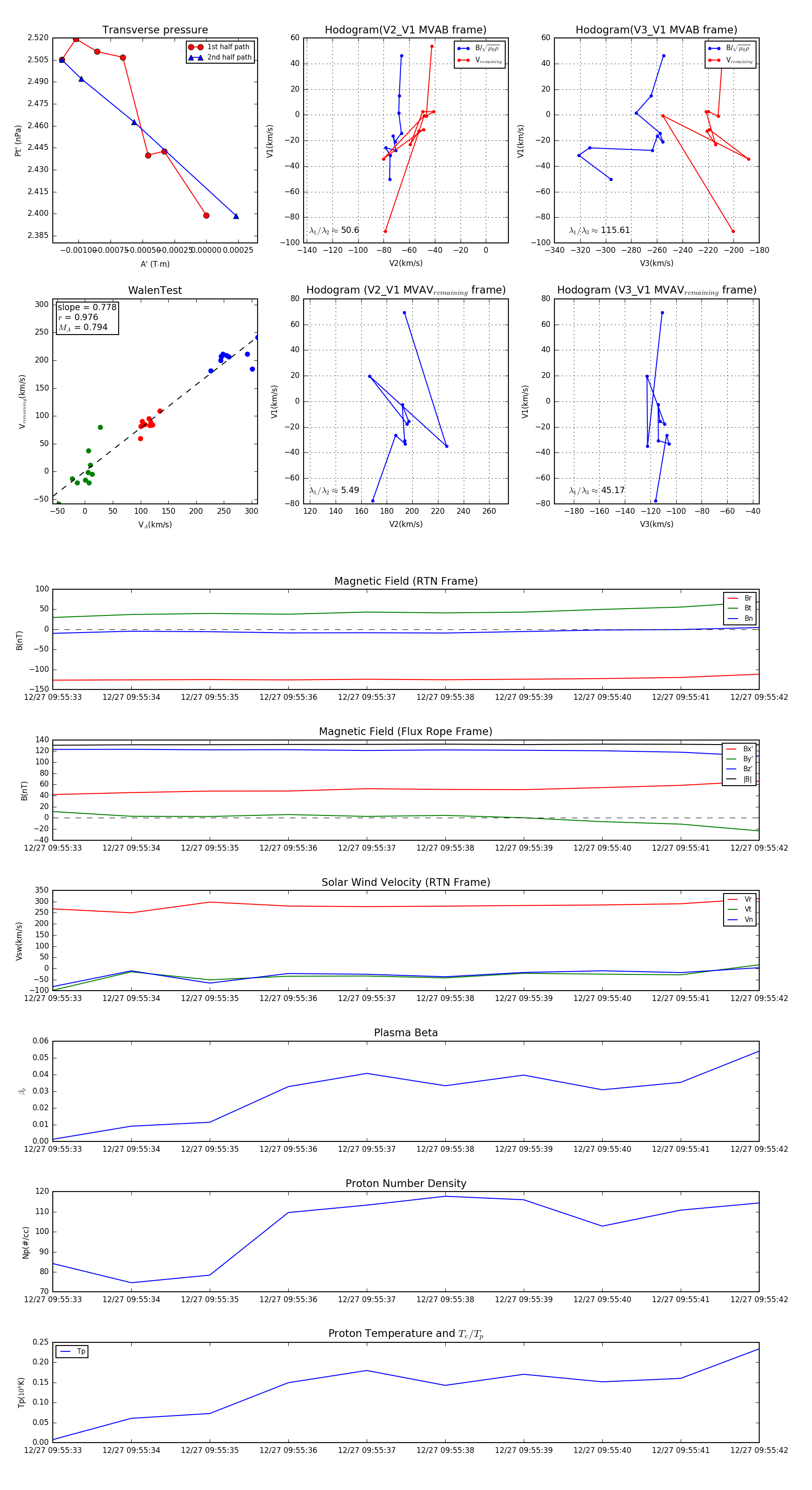
Flux Rope in 2024

Flux Rope Event 2024-12-27 09:55:33 ~ 2024-12-27 09:55:42 (10 seconds)


plot