HOME   LIST
‹–   –›

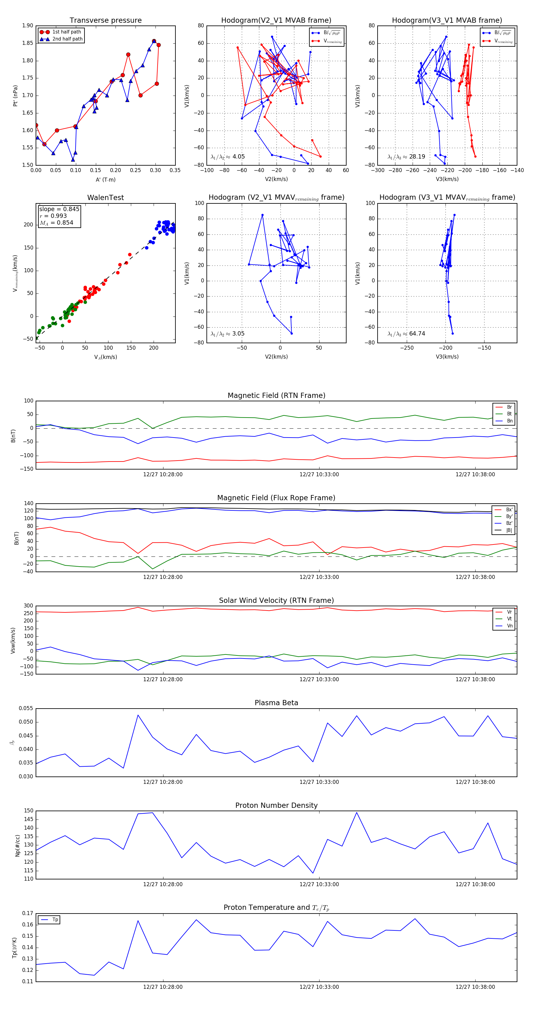
Flux Rope in 2024

Flux Rope Event 2024-12-27 10:23:56 ~ 2024-12-27 10:39:20 (925 seconds)


plot