HOME   LIST
‹–   –›

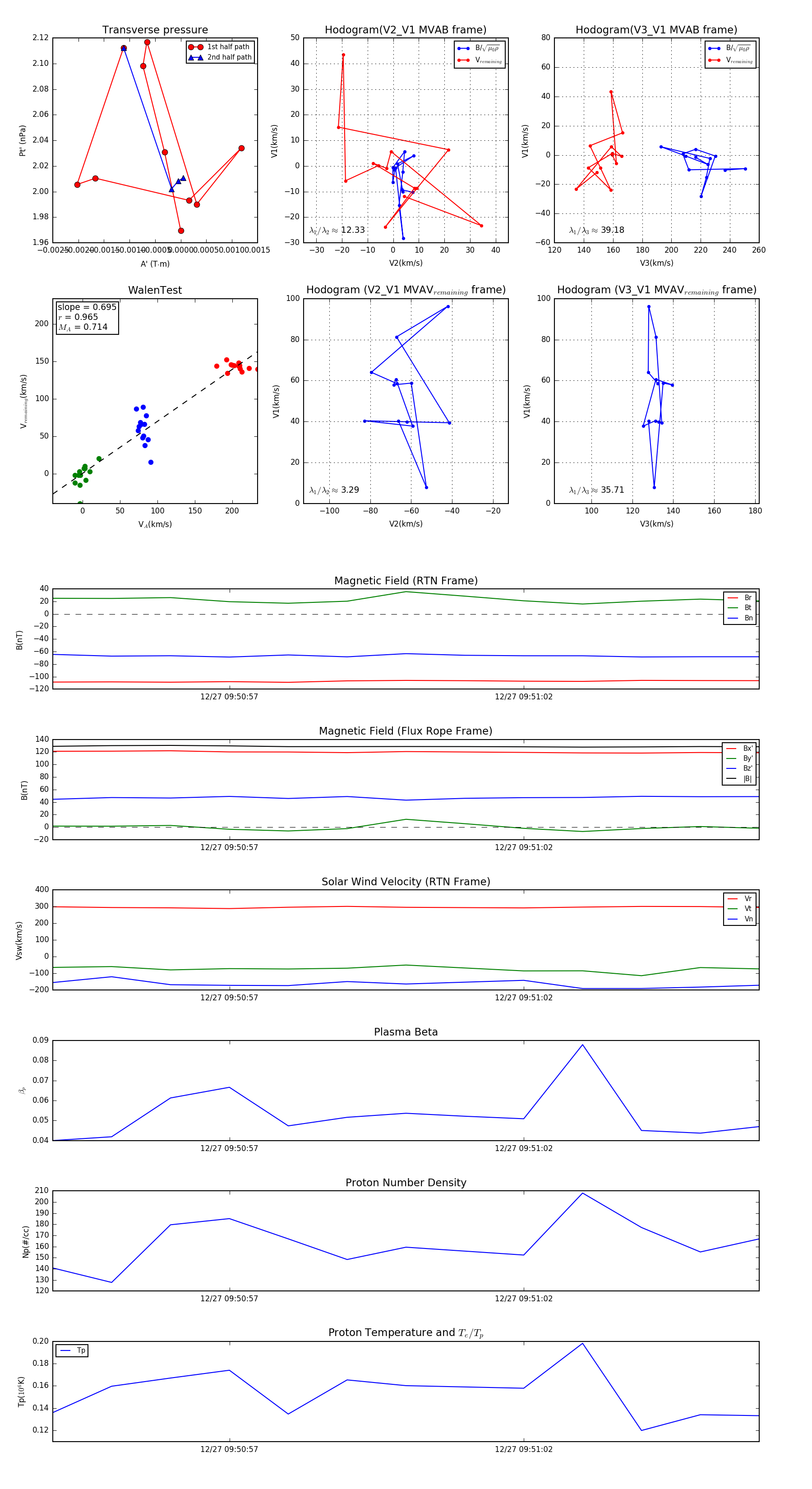
Flux Rope in 2024

Flux Rope Event 2024-12-27 09:50:54 ~ 2024-12-27 09:51:06 (13 seconds)


plot