HOME   LIST
‹–   –›

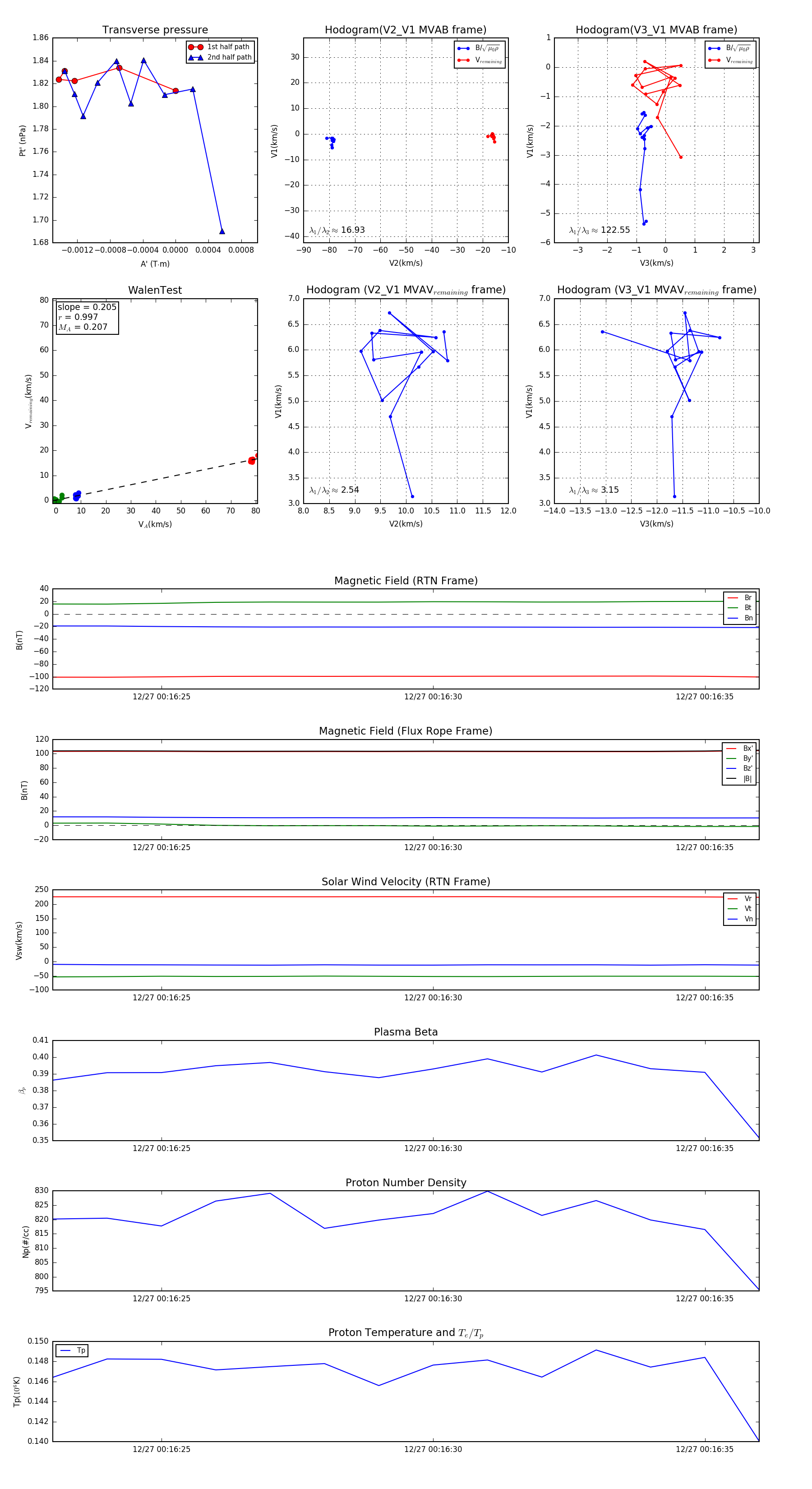
Flux Rope in 2024

Flux Rope Event 2024-12-27 00:16:23 ~ 2024-12-27 00:16:36 (14 seconds)


plot