HOME   LIST
‹–   –›

Flux Rope in 2024

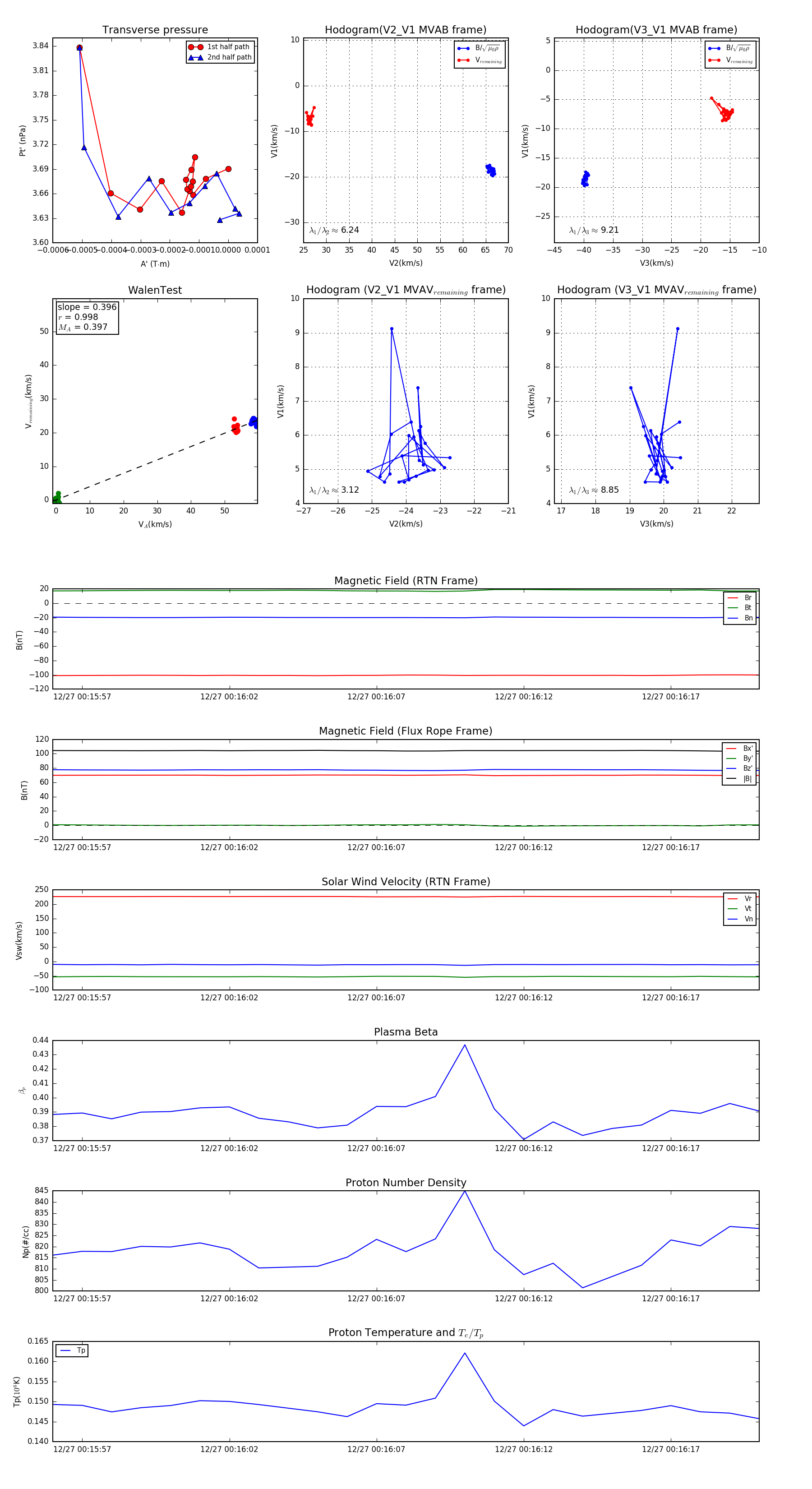
Flux Rope Event 2024-12-27 00:15:56 ~ 2024-12-27 00:16:20 (25 seconds)


plot