HOME   LIST
‹–   –›

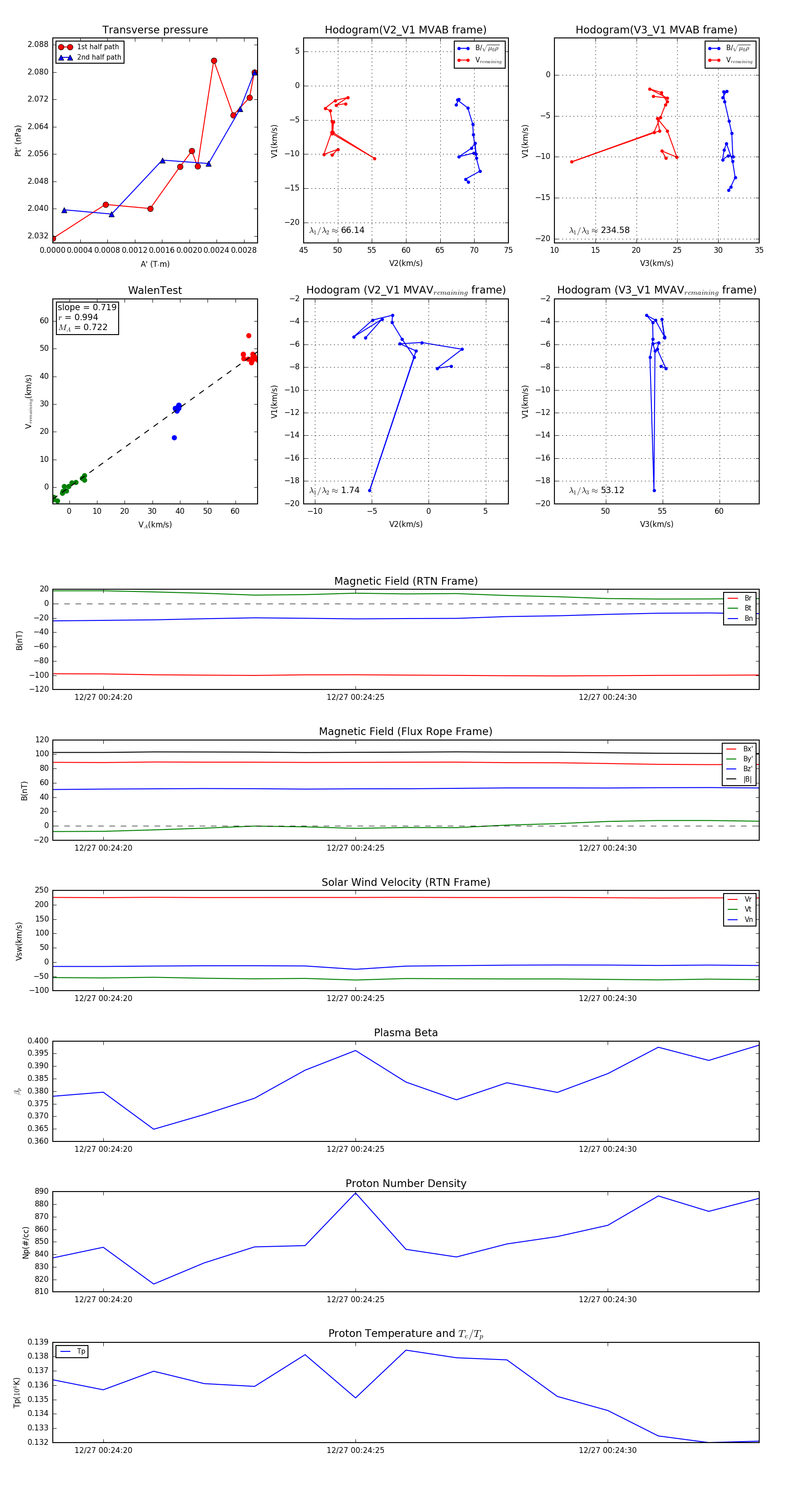
Flux Rope in 2024

Flux Rope Event 2024-12-27 00:24:19 ~ 2024-12-27 00:24:33 (15 seconds)


plot