HOME   LIST
‹–   –›

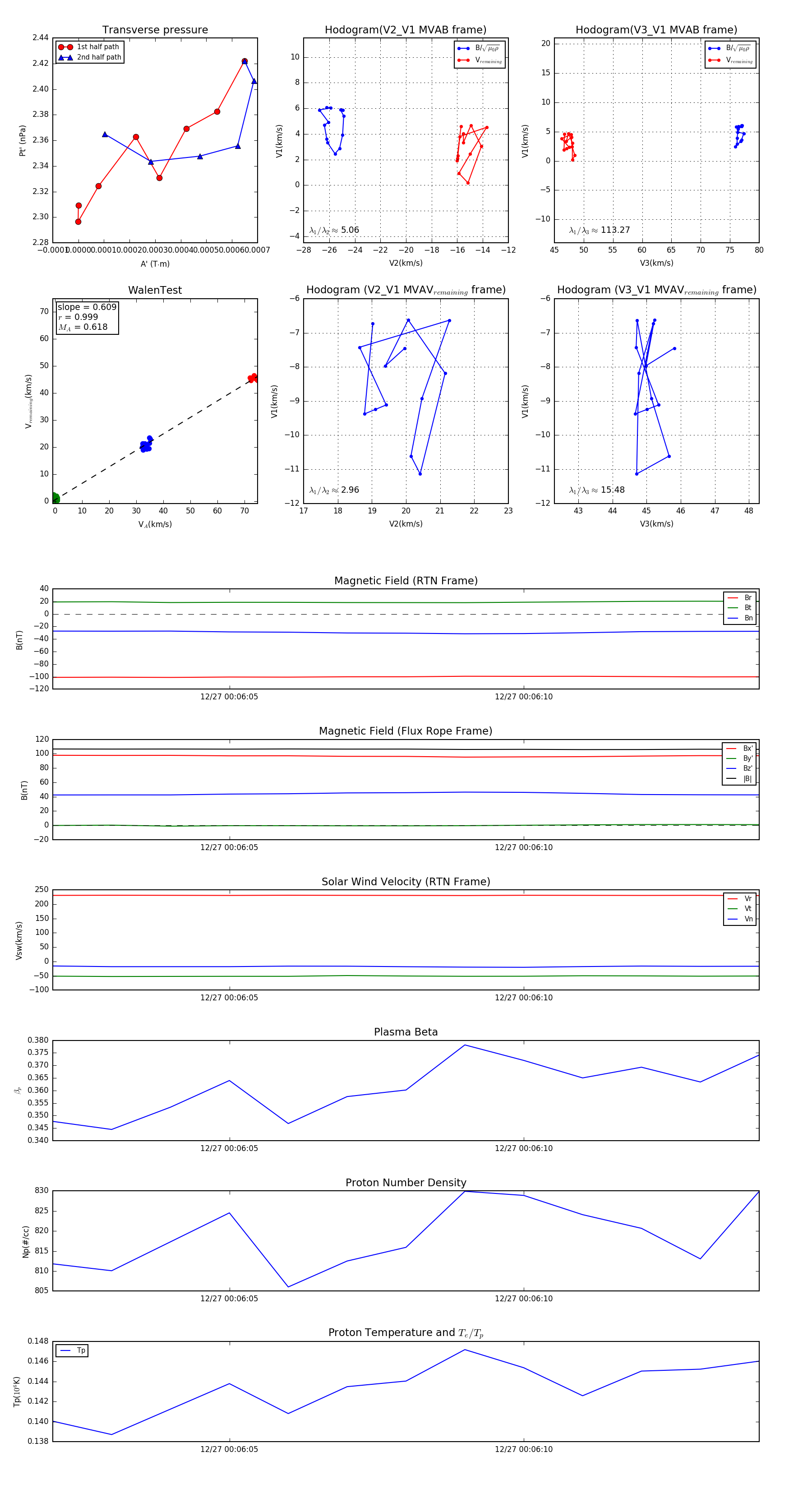
Flux Rope in 2024

Flux Rope Event 2024-12-27 00:06:02 ~ 2024-12-27 00:06:14 (13 seconds)


plot