HOME   LIST
‹–   –›

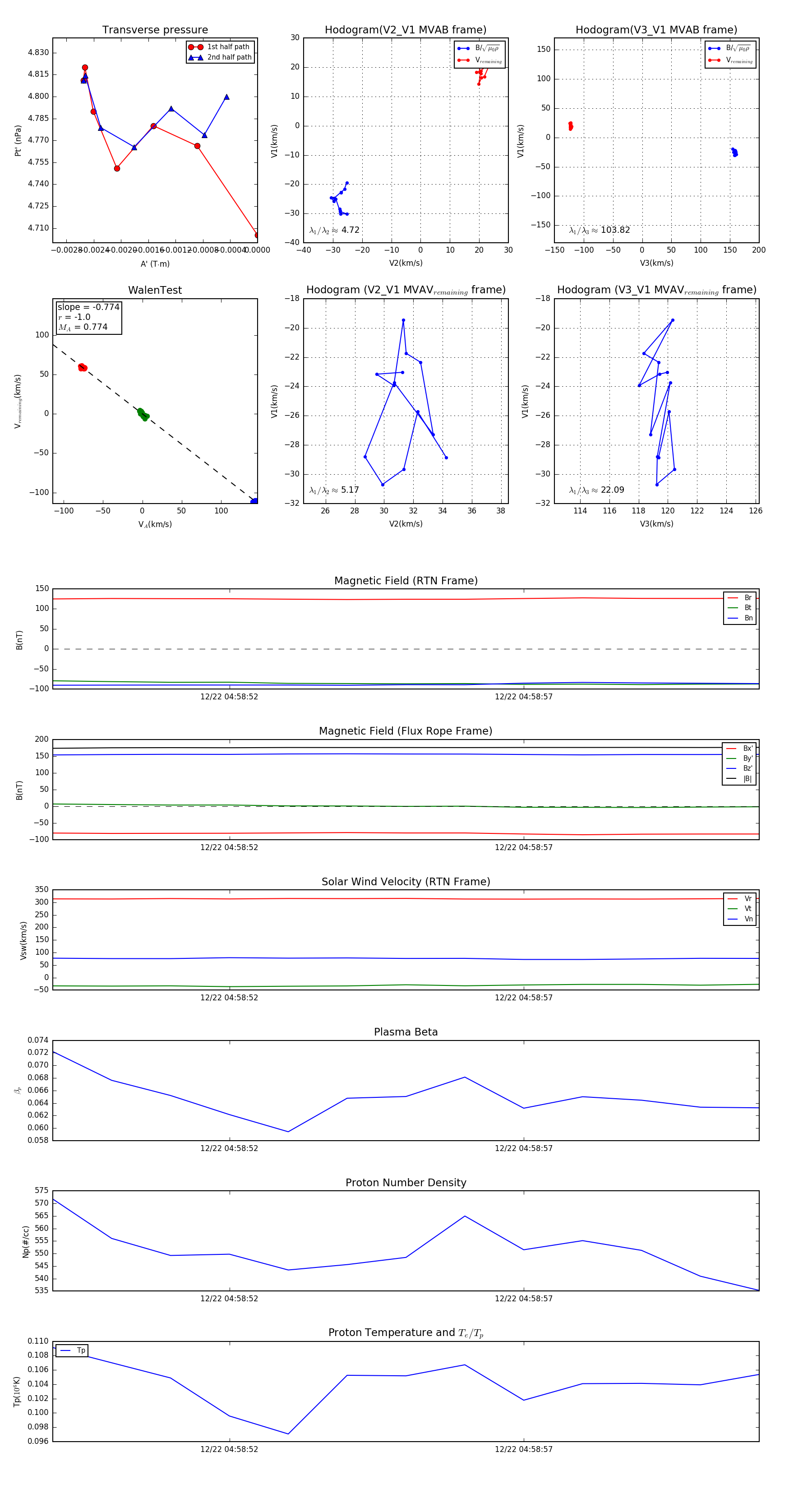
Flux Rope in 2024

Flux Rope Event 2024-12-22 04:58:49 ~ 2024-12-22 04:59:01 (13 seconds)


plot