HOME   LIST
‹–   –›

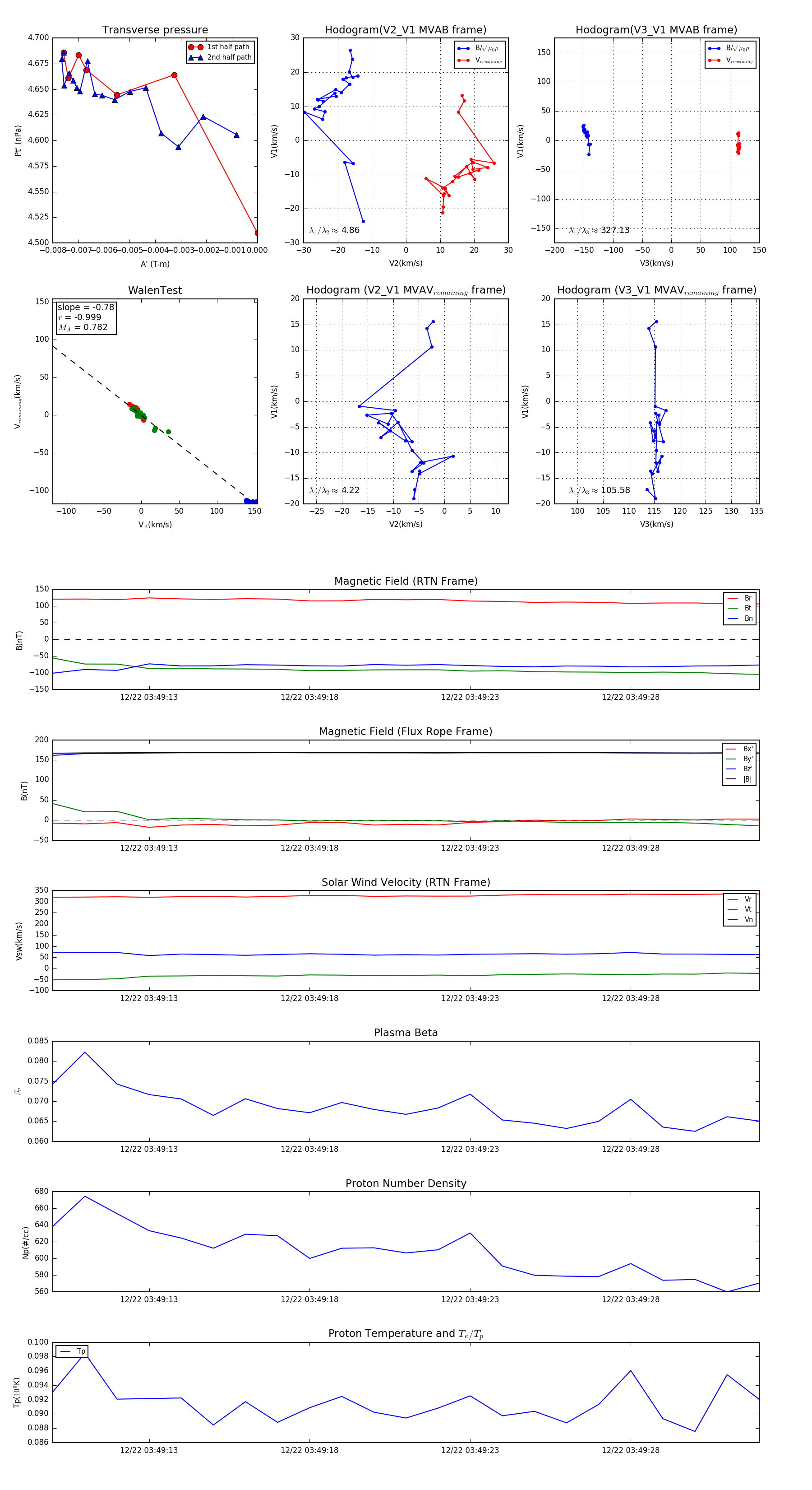
Flux Rope in 2024

Flux Rope Event 2024-12-22 03:49:10 ~ 2024-12-22 03:49:32 (23 seconds)


plot