HOME   LIST
‹–   –›

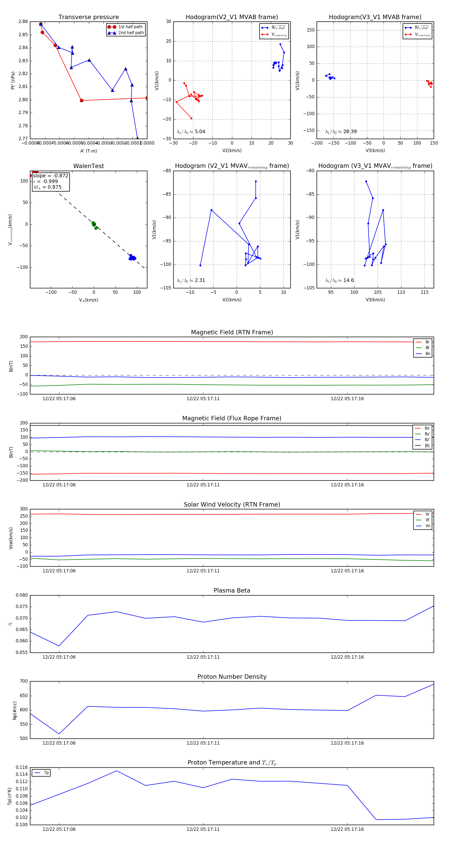
Flux Rope in 2024

Flux Rope Event 2024-12-22 05:17:05 ~ 2024-12-22 05:17:19 (15 seconds)


plot