HOME   LIST
‹–   –›

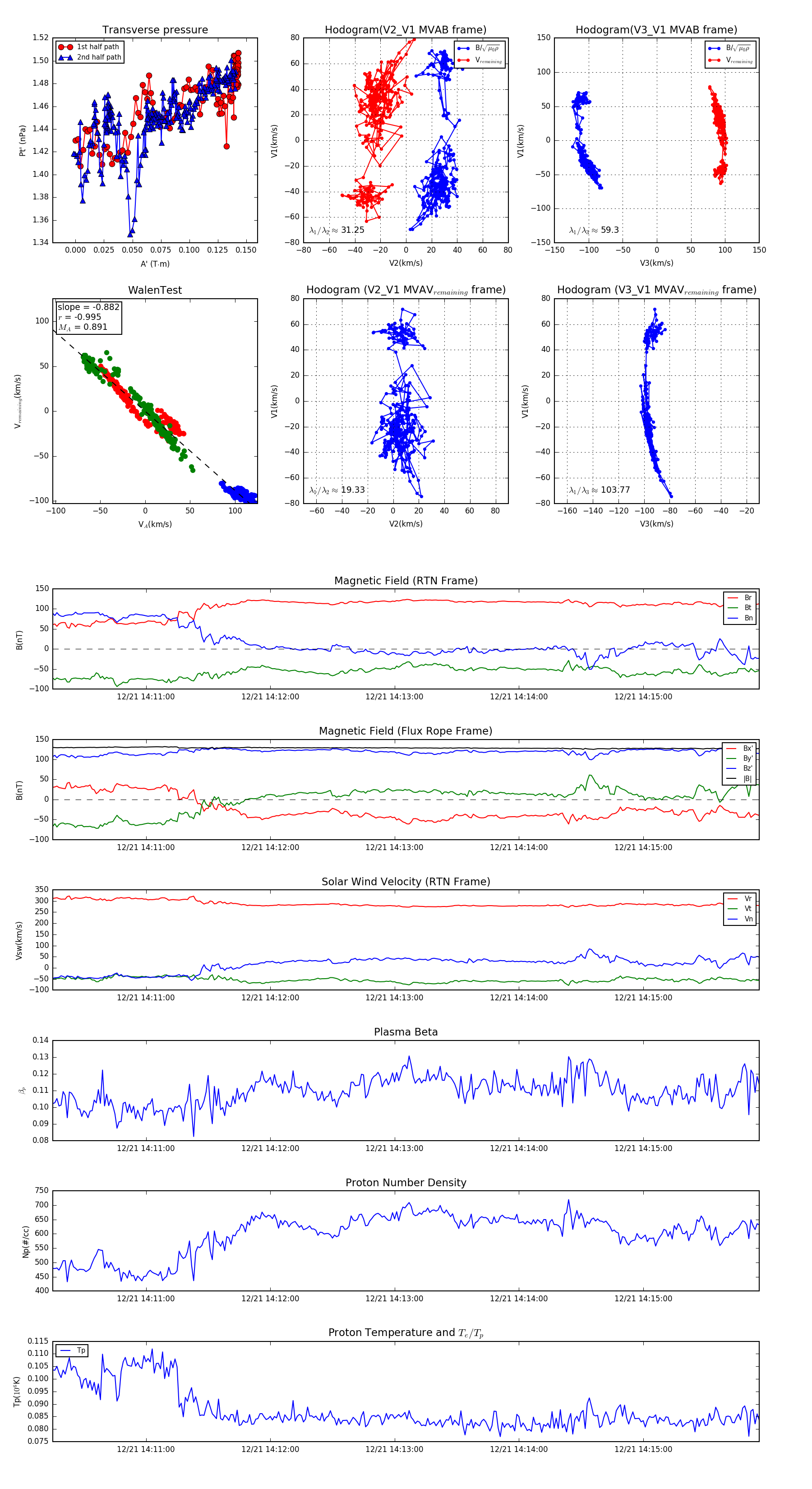
Flux Rope in 2024

Flux Rope Event 2024-12-21 14:10:15 ~ 2024-12-21 14:15:56 (342 seconds)


plot