HOME   LIST
‹–   –›

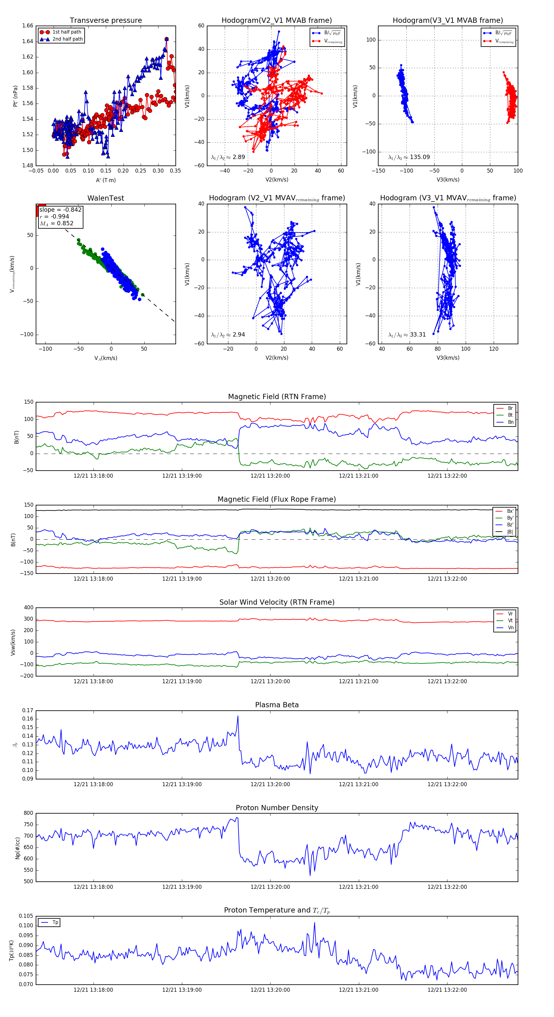
Flux Rope in 2024

Flux Rope Event 2024-12-21 13:17:21 ~ 2024-12-21 13:22:48 (328 seconds)


plot