HOME   LIST
‹–   –›

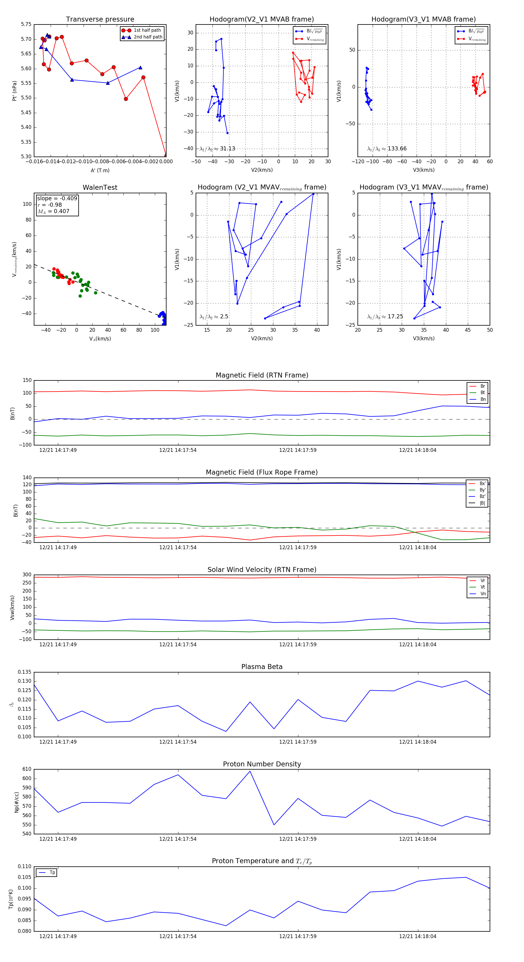
Flux Rope in 2024

Flux Rope Event 2024-12-21 14:17:48 ~ 2024-12-21 14:18:07 (20 seconds)


plot