HOME   LIST
‹–   –›

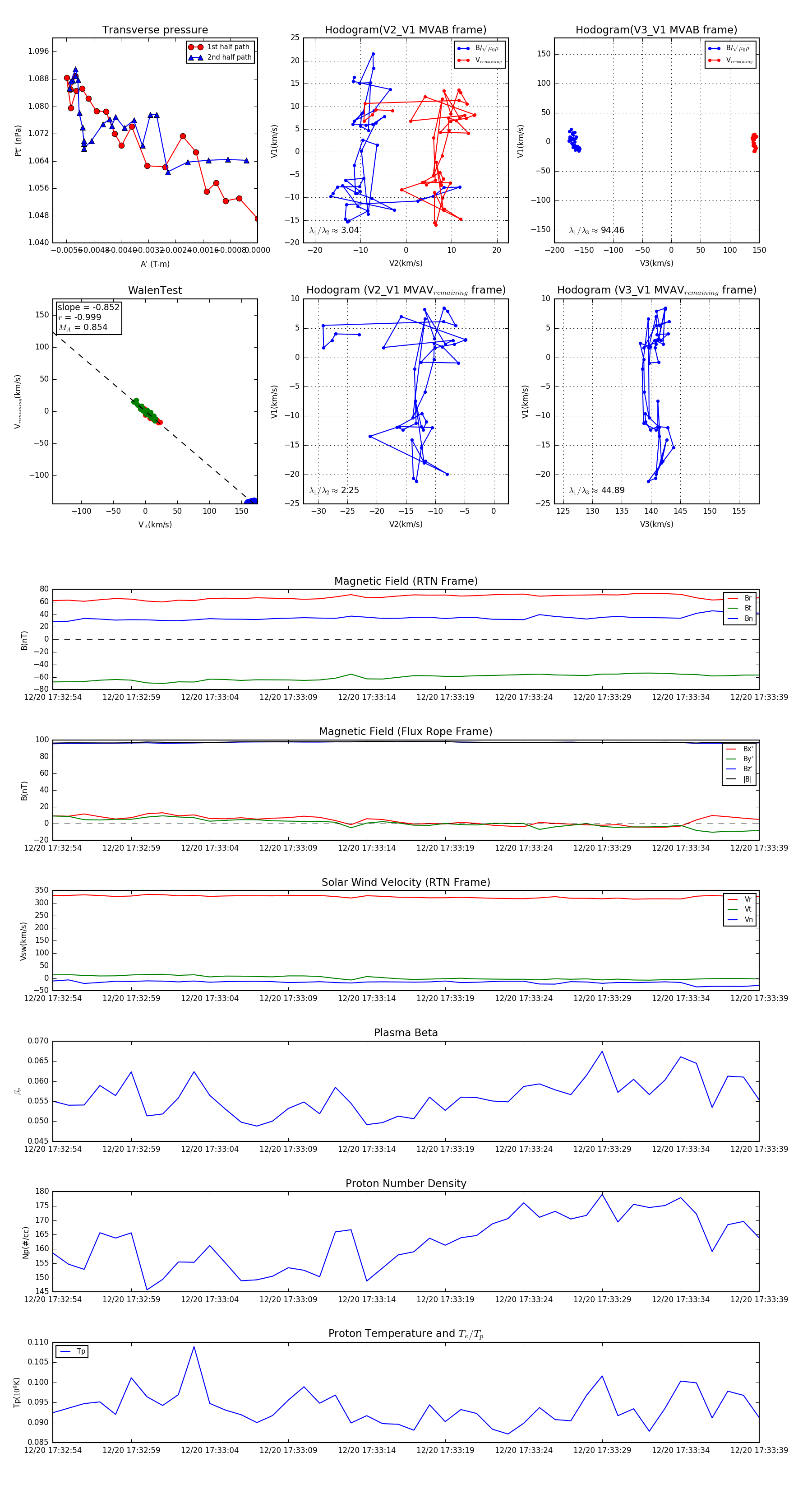
Flux Rope in 2024

Flux Rope Event 2024-12-20 17:32:54 ~ 2024-12-20 17:33:39 (46 seconds)


plot