HOME   LIST
‹–   –›

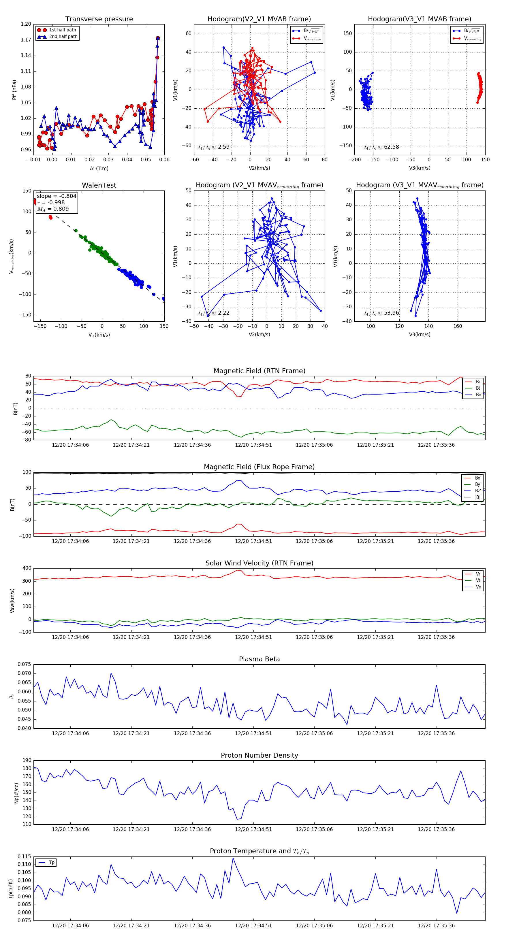
Flux Rope in 2024

Flux Rope Event 2024-12-20 17:33:57 ~ 2024-12-20 17:35:48 (112 seconds)


plot