HOME   LIST
‹–   –›

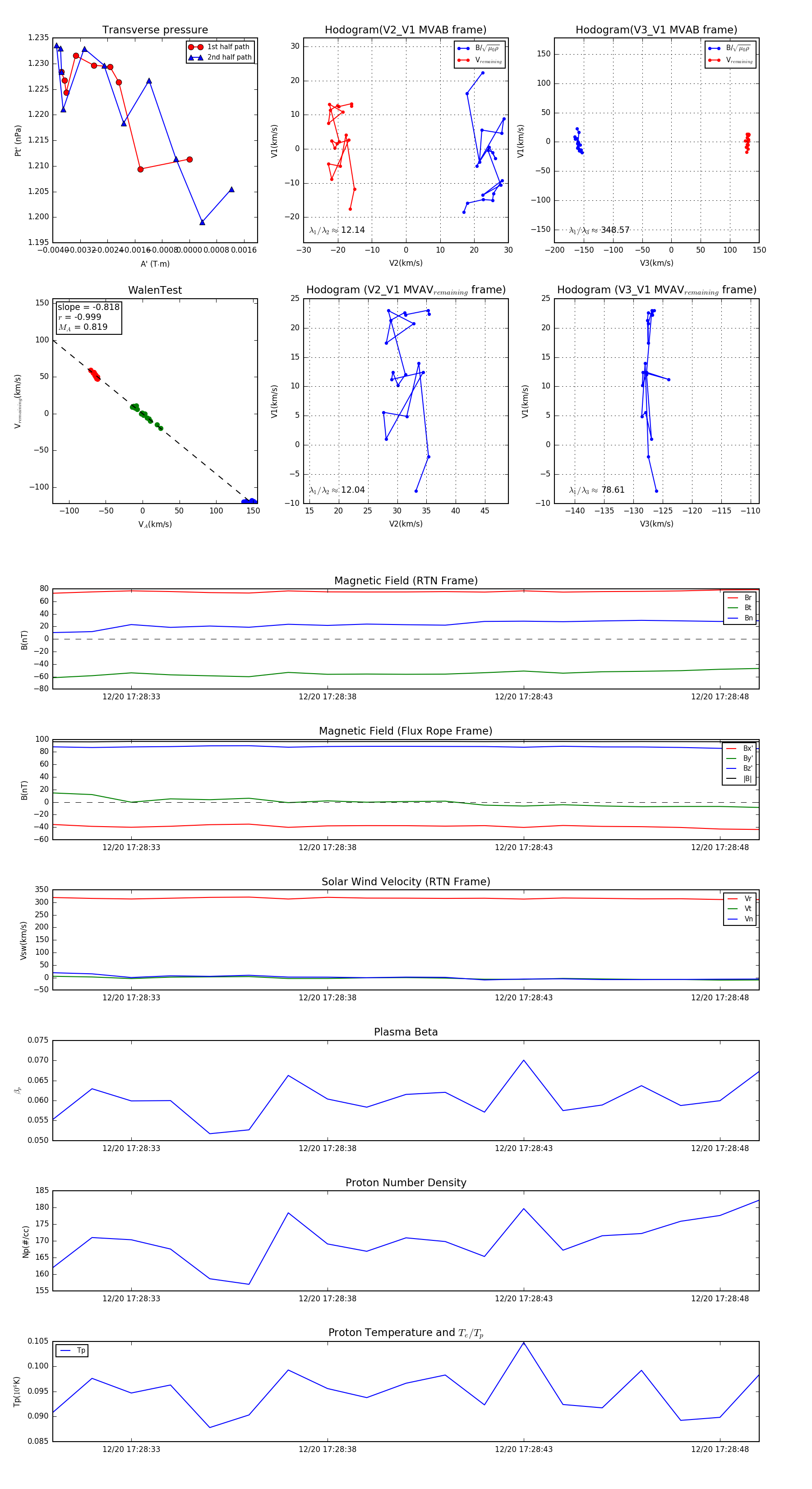
Flux Rope in 2024

Flux Rope Event 2024-12-20 17:28:31 ~ 2024-12-20 17:28:49 (19 seconds)


plot