HOME   LIST
‹–   –›

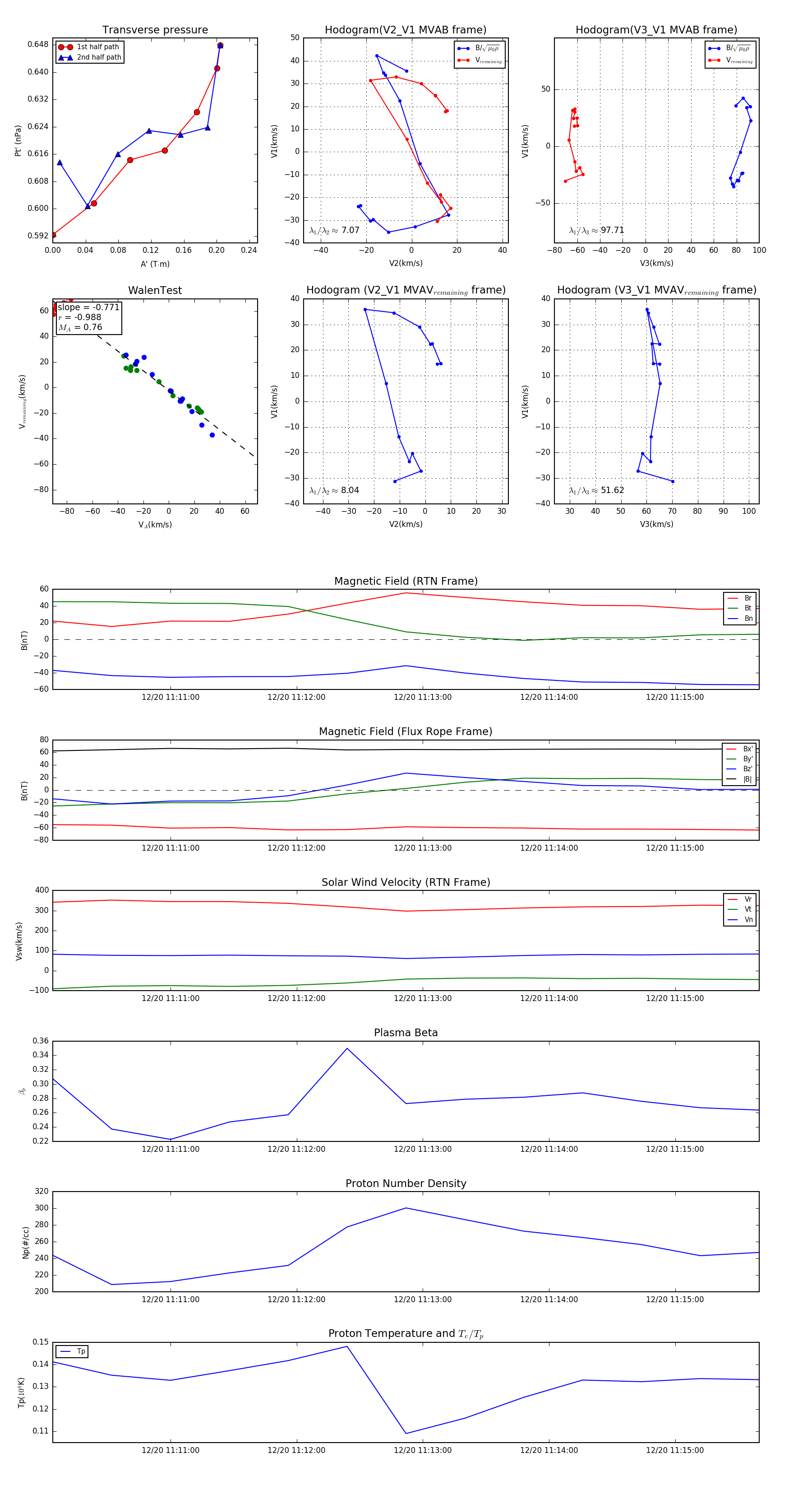
Flux Rope in 2024

Flux Rope Event 2024-12-20 11:10:04 ~ 2024-12-20 11:15:40 (337 seconds)


plot