HOME   LIST
‹–   –›

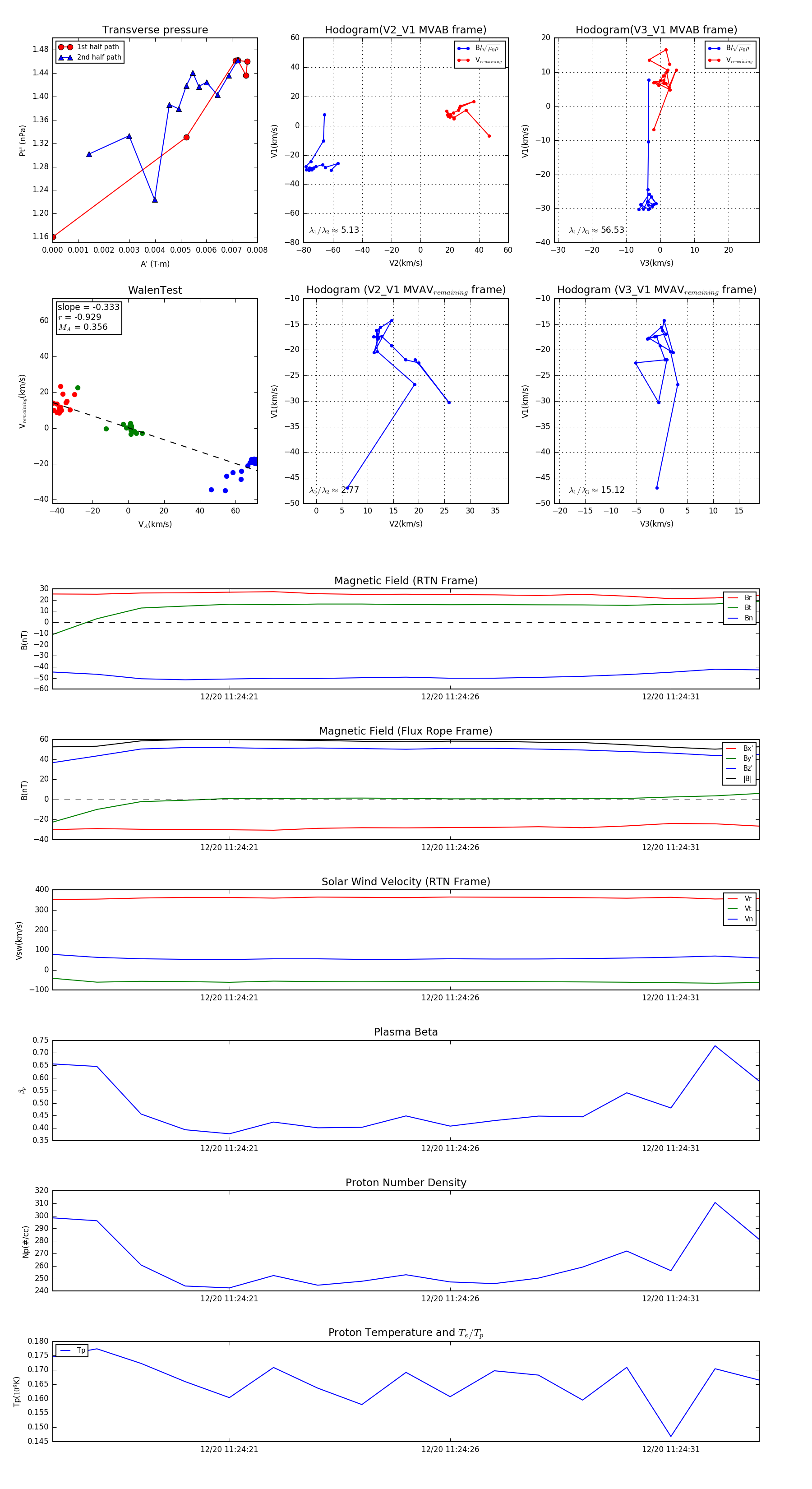
Flux Rope in 2024

Flux Rope Event 2024-12-20 11:24:17 ~ 2024-12-20 11:24:33 (17 seconds)


plot