HOME   LIST
‹–   –›

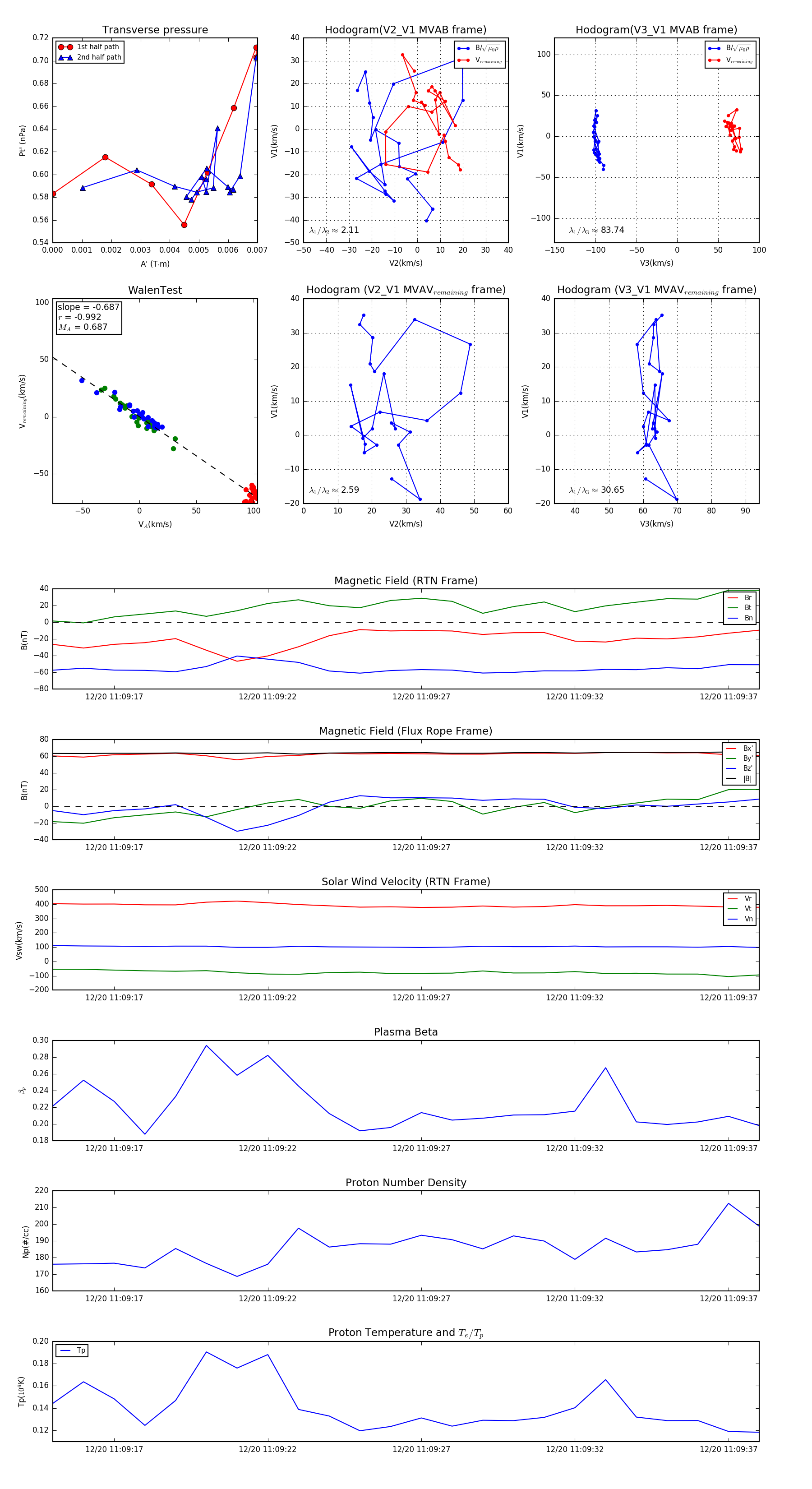
Flux Rope in 2024

Flux Rope Event 2024-12-20 11:09:15 ~ 2024-12-20 11:09:38 (24 seconds)


plot