HOME   LIST
‹–   –›

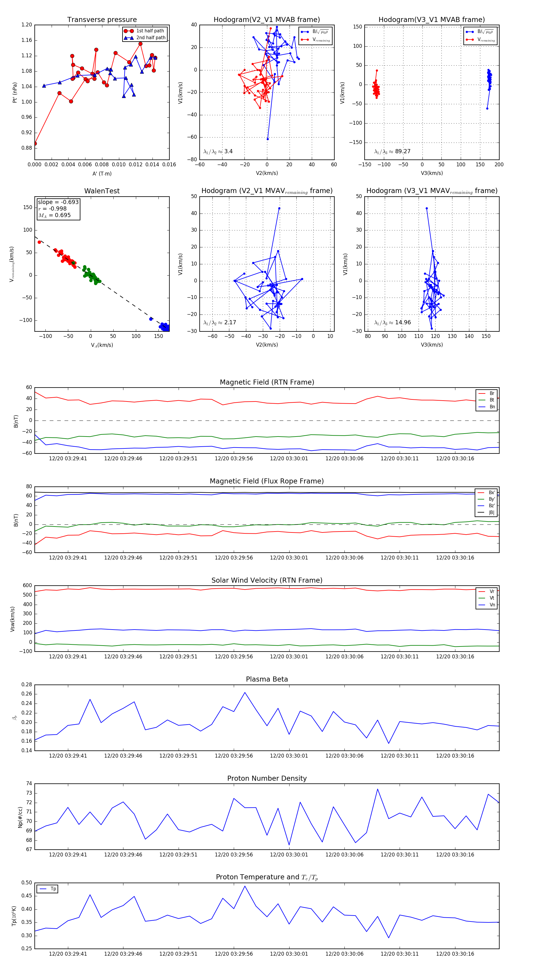
Flux Rope in 2024

Flux Rope Event 2024-12-20 03:29:38 ~ 2024-12-20 03:30:20 (43 seconds)


plot