HOME   LIST
‹–   –›

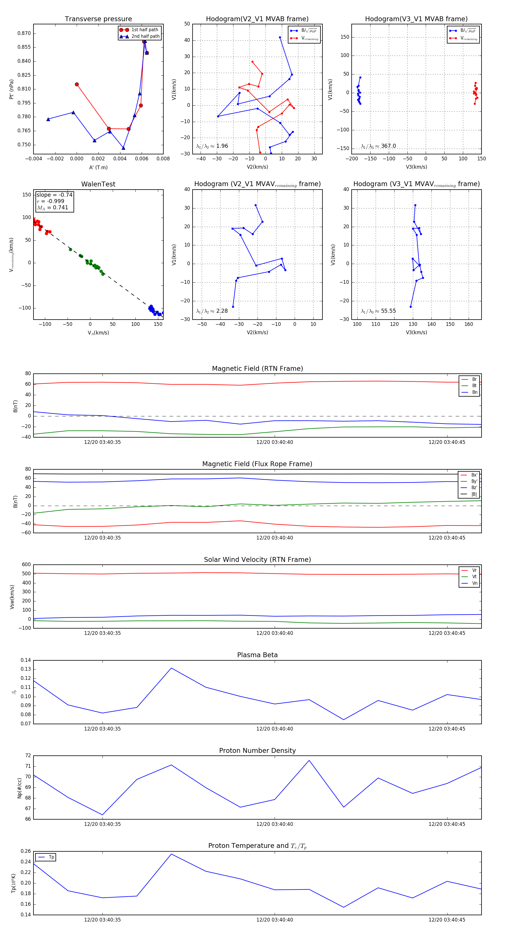
Flux Rope in 2024

Flux Rope Event 2024-12-20 03:40:33 ~ 2024-12-20 03:40:46 (14 seconds)


plot