HOME   LIST
‹–   –›

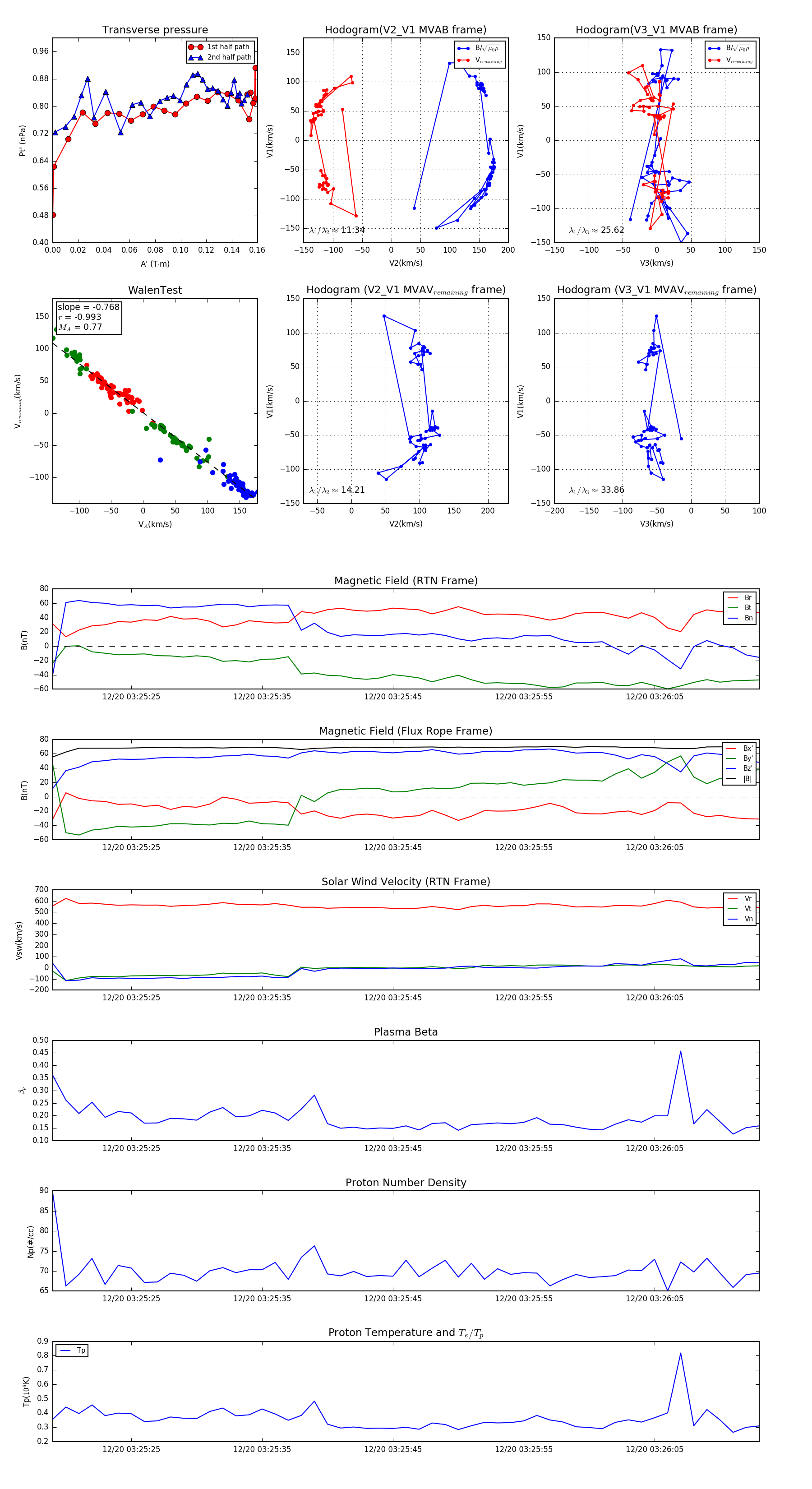
Flux Rope in 2024

Flux Rope Event 2024-12-20 03:25:19 ~ 2024-12-20 03:26:13 (55 seconds)


plot