HOME   LIST
‹–   –›

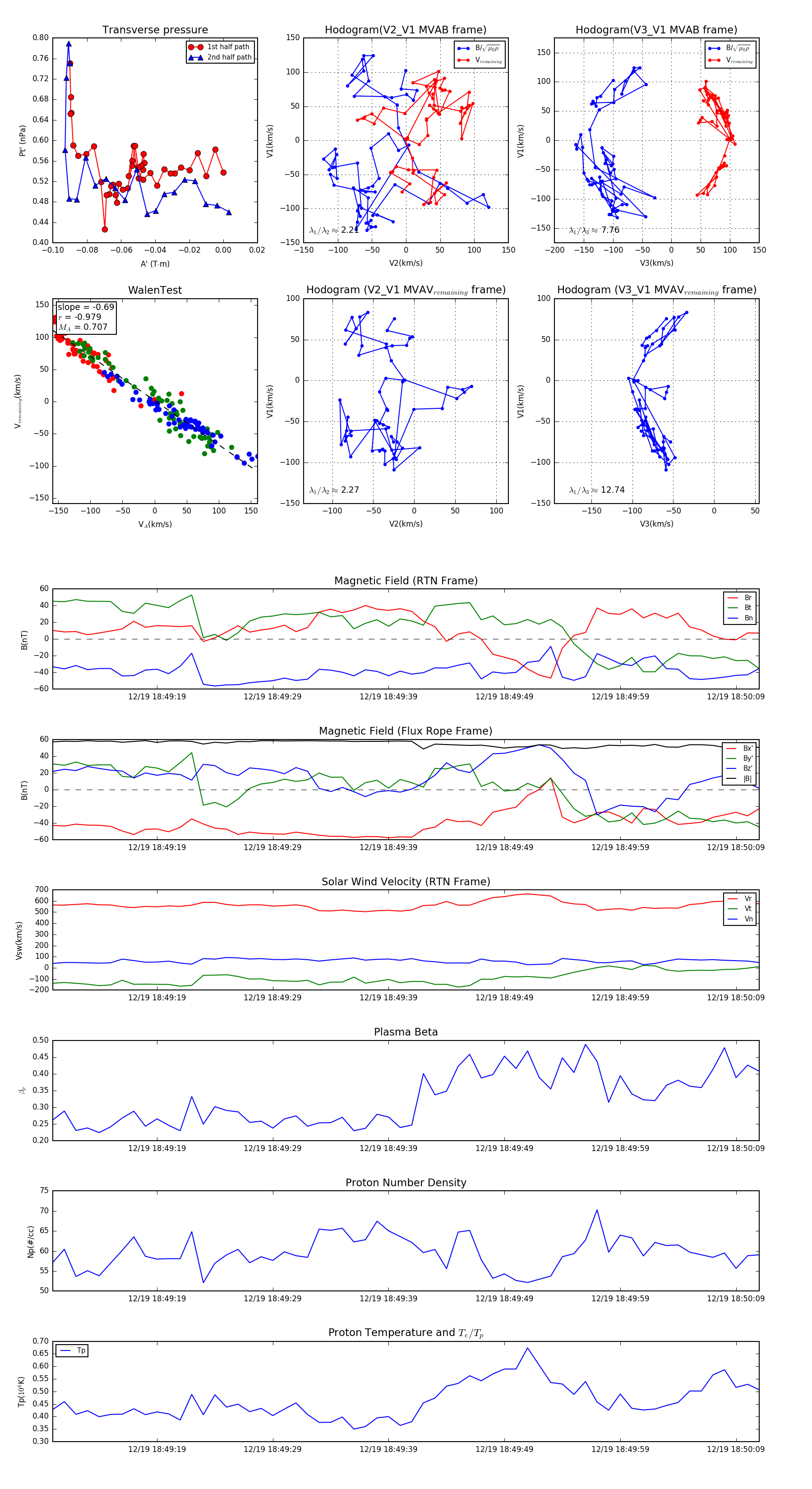
Flux Rope in 2024

Flux Rope Event 2024-12-19 18:49:10 ~ 2024-12-19 18:50:11 (62 seconds)


plot