HOME   LIST
‹–   –›

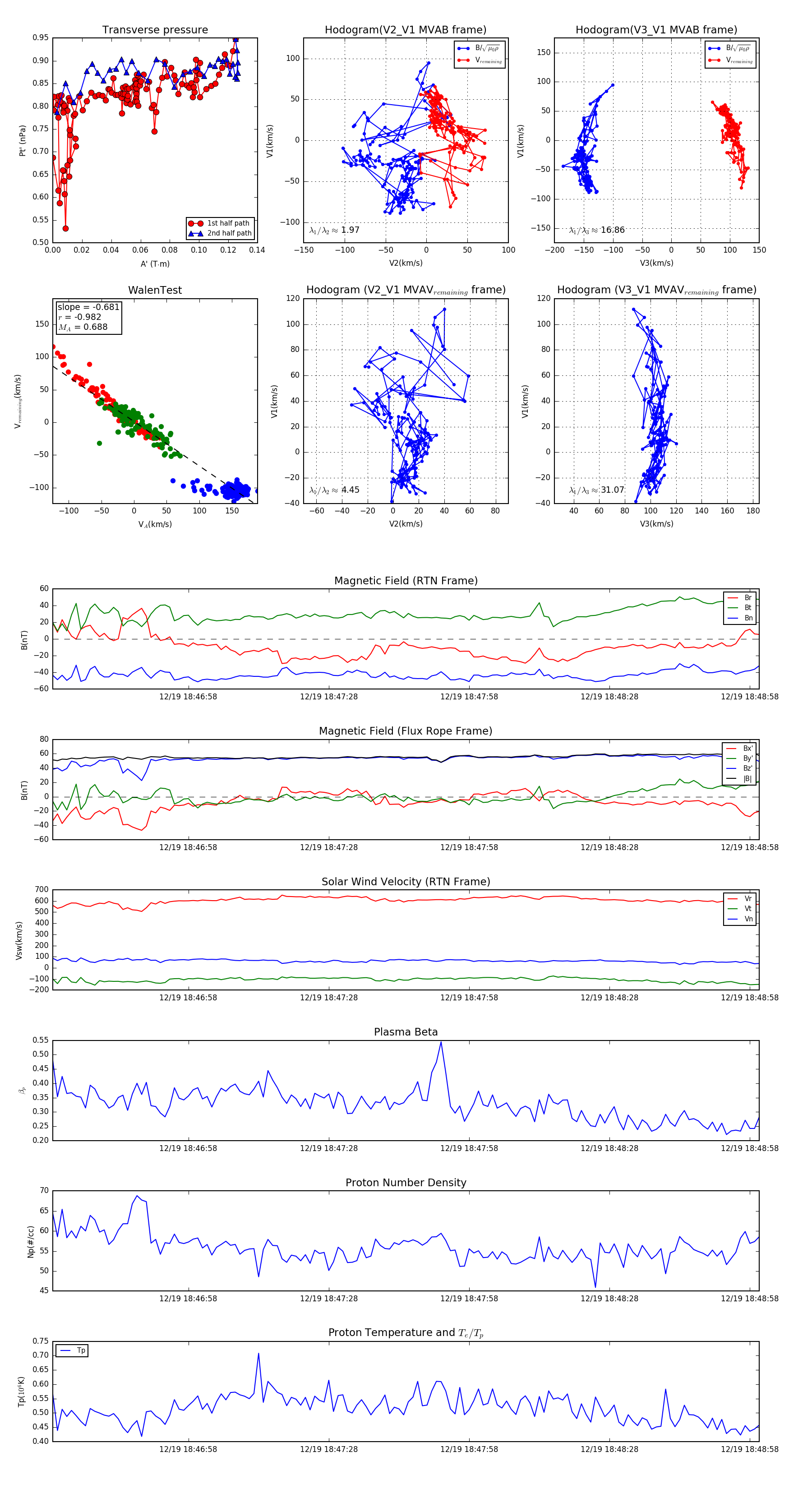
Flux Rope in 2024

Flux Rope Event 2024-12-19 18:46:29 ~ 2024-12-19 18:49:00 (152 seconds)


plot