HOME   LIST
‹–   –›

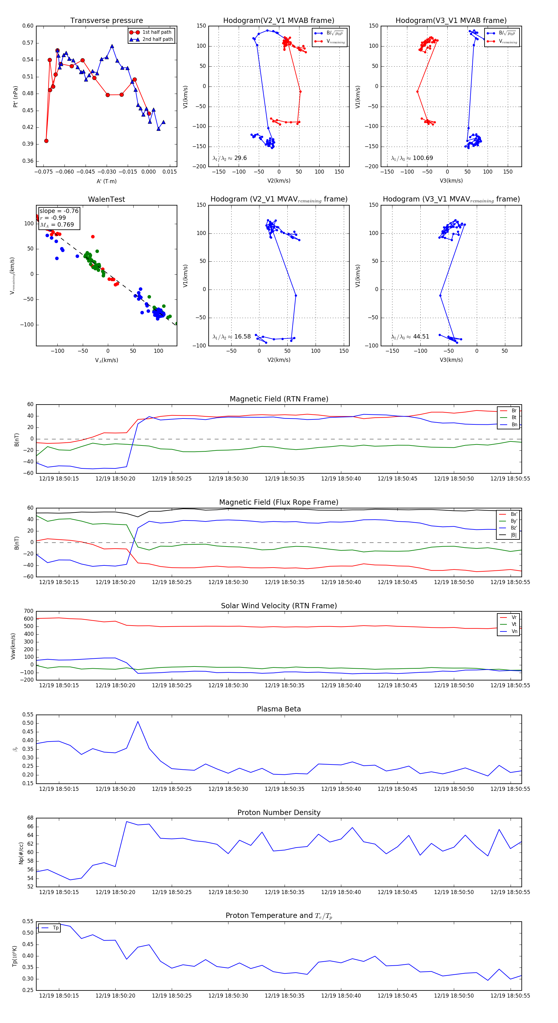
Flux Rope in 2024

Flux Rope Event 2024-12-19 18:50:13 ~ 2024-12-19 18:50:56 (44 seconds)


plot