HOME   LIST
‹–   –›

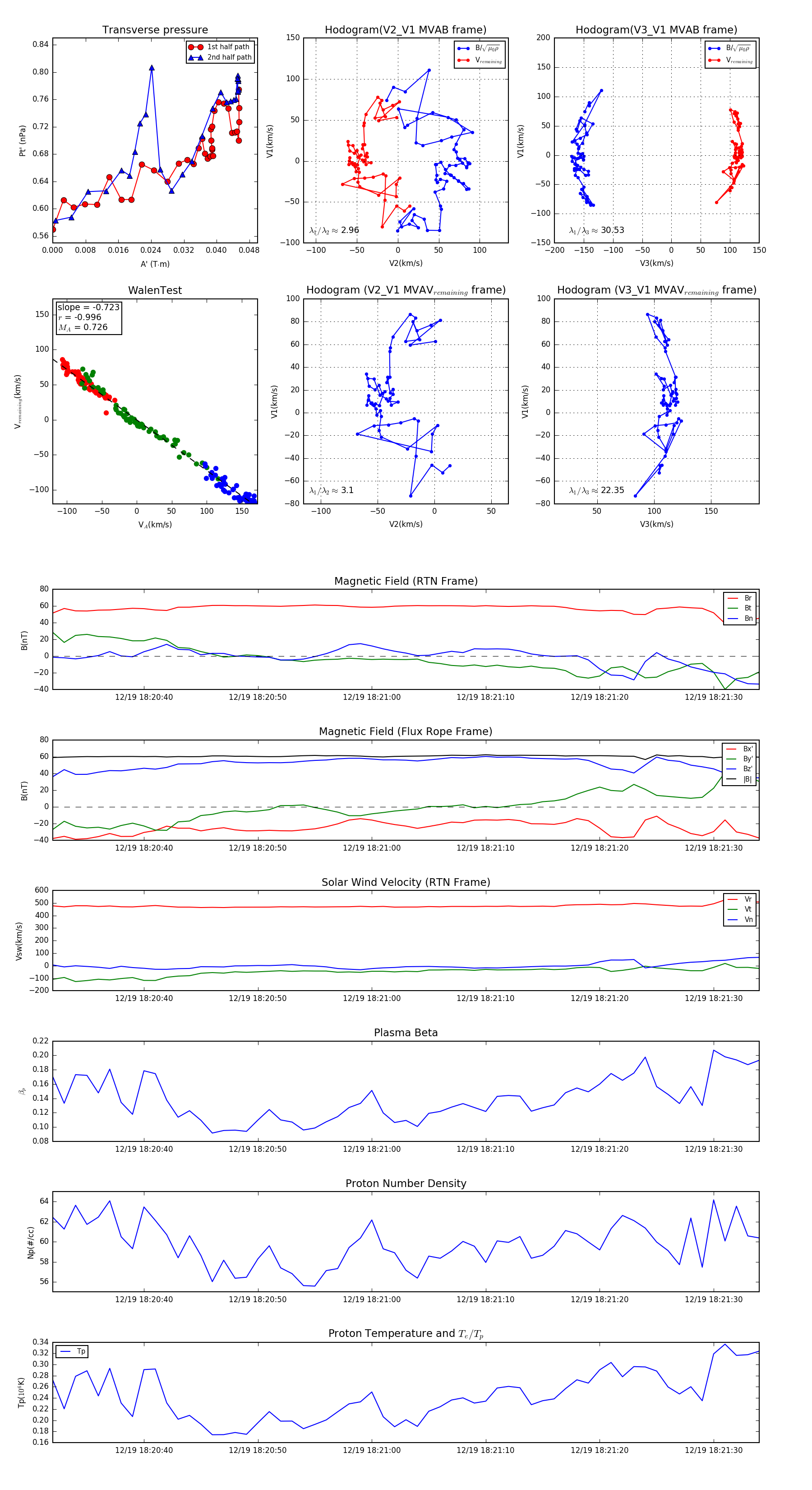
Flux Rope in 2024

Flux Rope Event 2024-12-19 18:20:32 ~ 2024-12-19 18:21:34 (63 seconds)


plot