HOME   LIST
‹–   –›

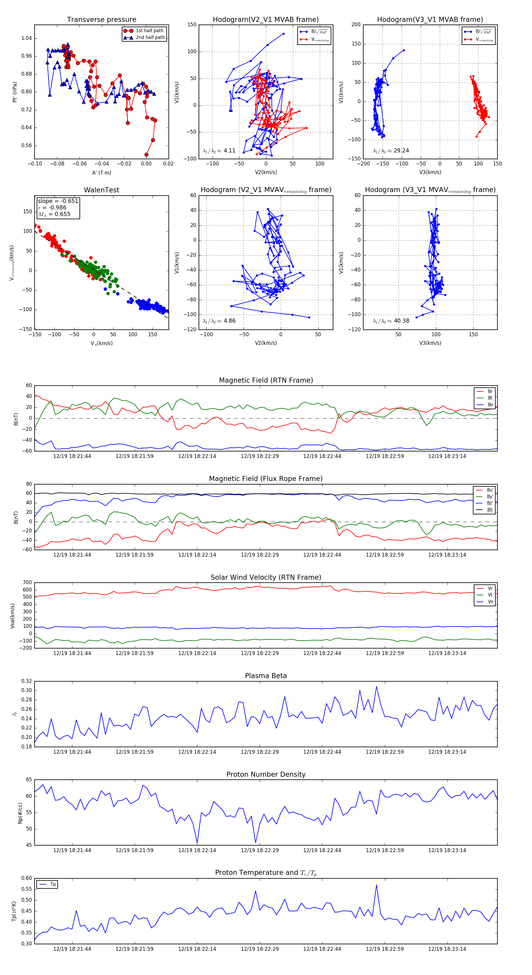
Flux Rope in 2024

Flux Rope Event 2024-12-19 18:21:35 ~ 2024-12-19 18:23:26 (112 seconds)


plot