HOME   LIST
‹–   –›

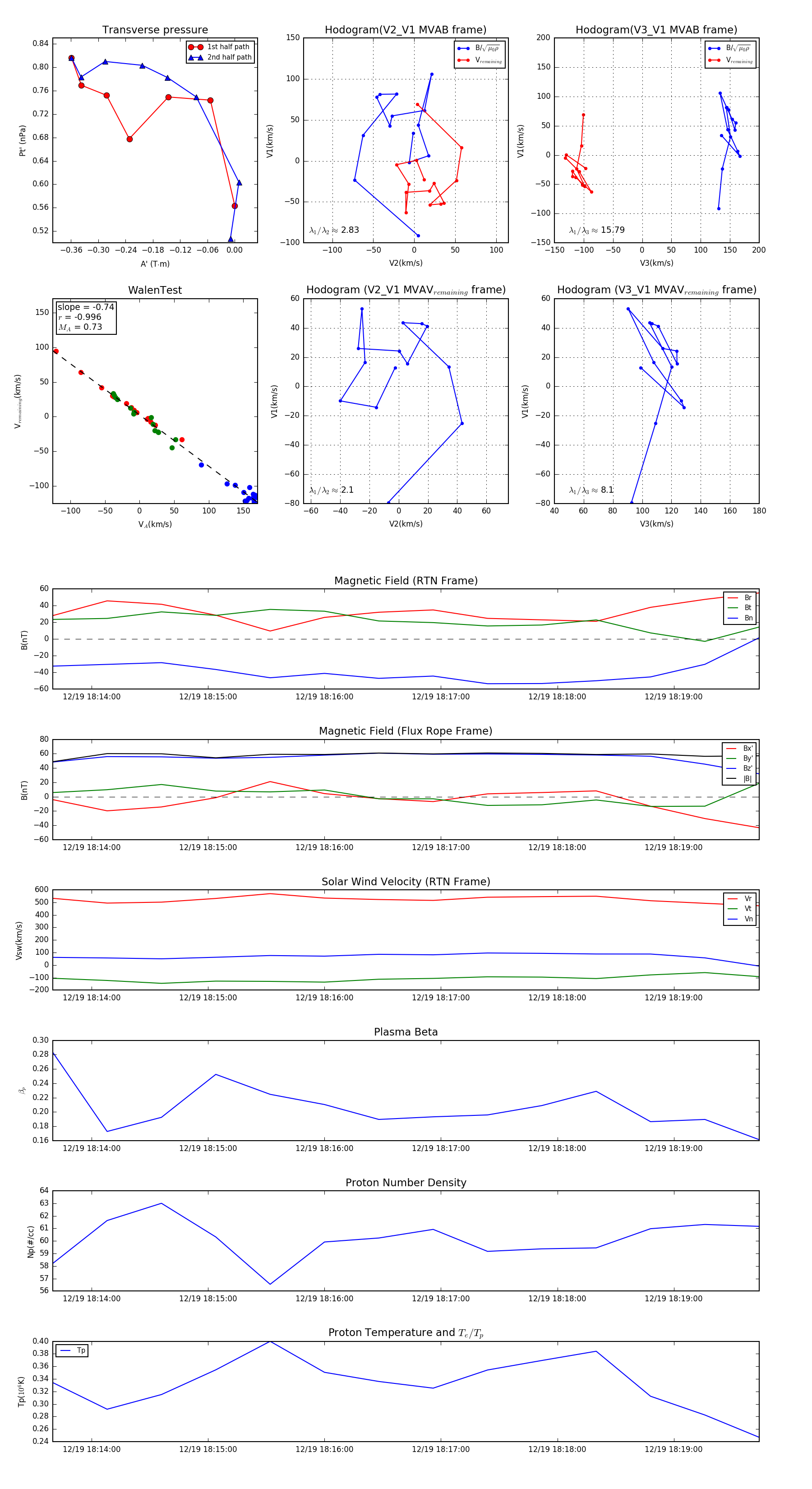
Flux Rope in 2024

Flux Rope Event 2024-12-19 18:13:40 ~ 2024-12-19 18:19:44 (365 seconds)


plot