HOME   LIST
‹–   –›

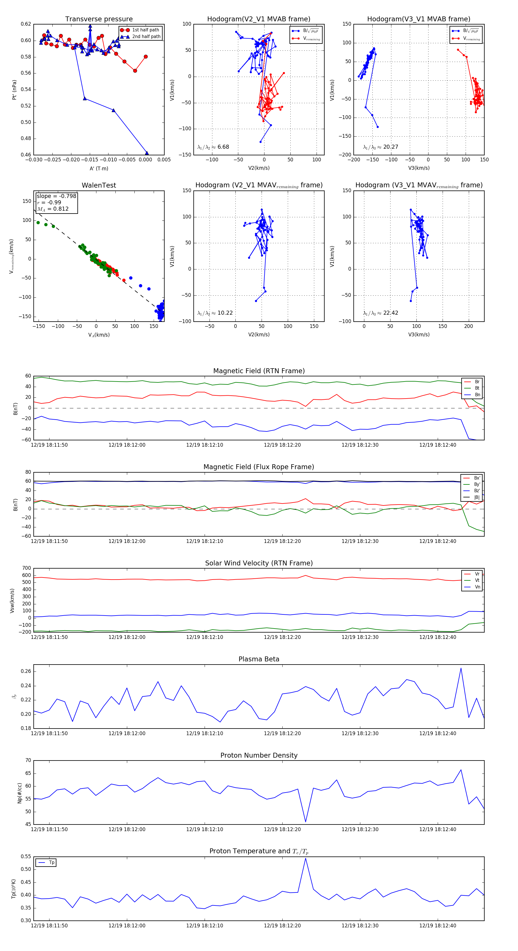
Flux Rope in 2024

Flux Rope Event 2024-12-19 18:11:48 ~ 2024-12-19 18:12:46 (59 seconds)


plot