HOME   LIST
‹–   –›

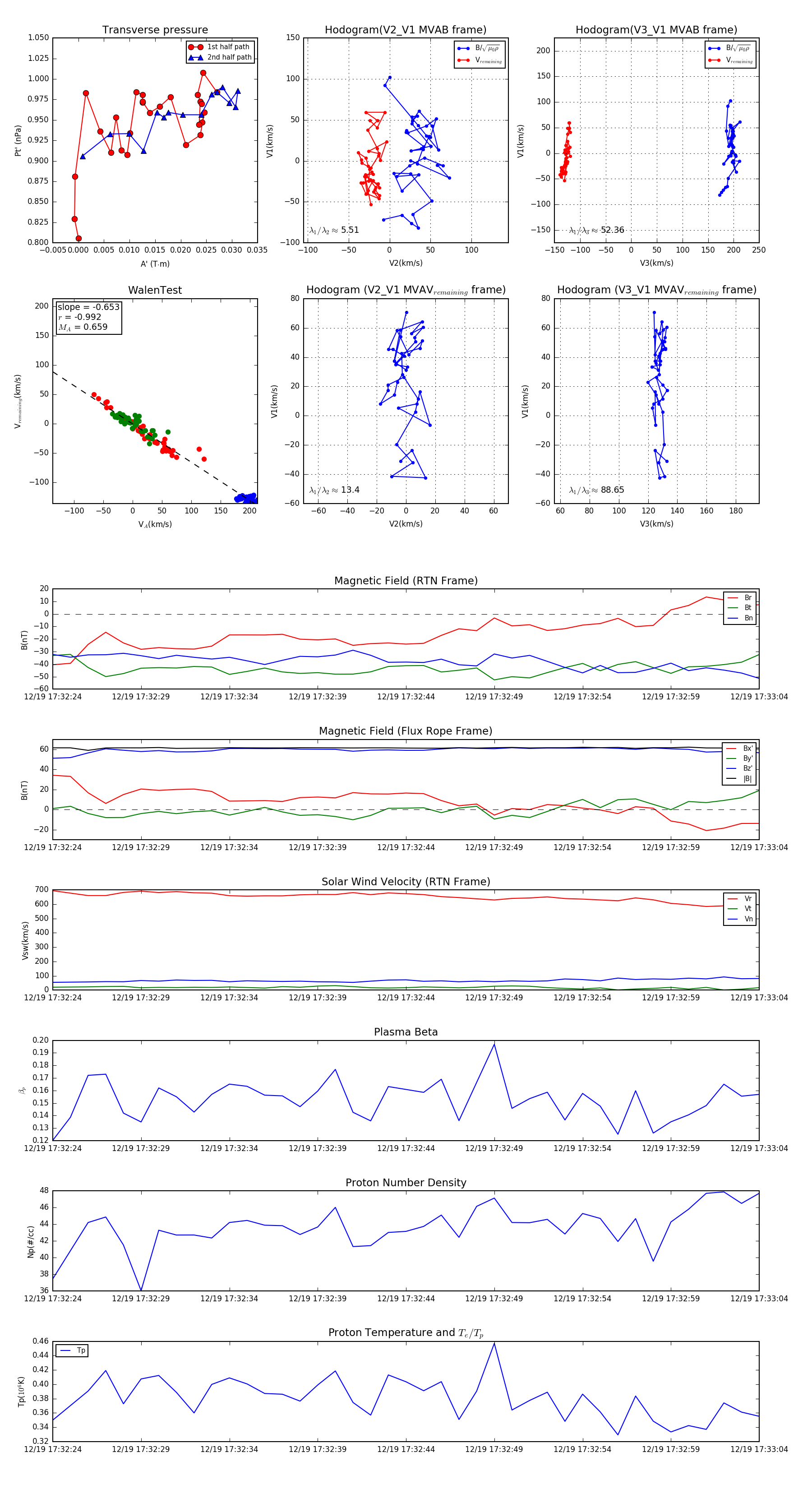
Flux Rope in 2024

Flux Rope Event 2024-12-19 17:32:24 ~ 2024-12-19 17:33:04 (41 seconds)


plot