HOME   LIST
‹–   –›

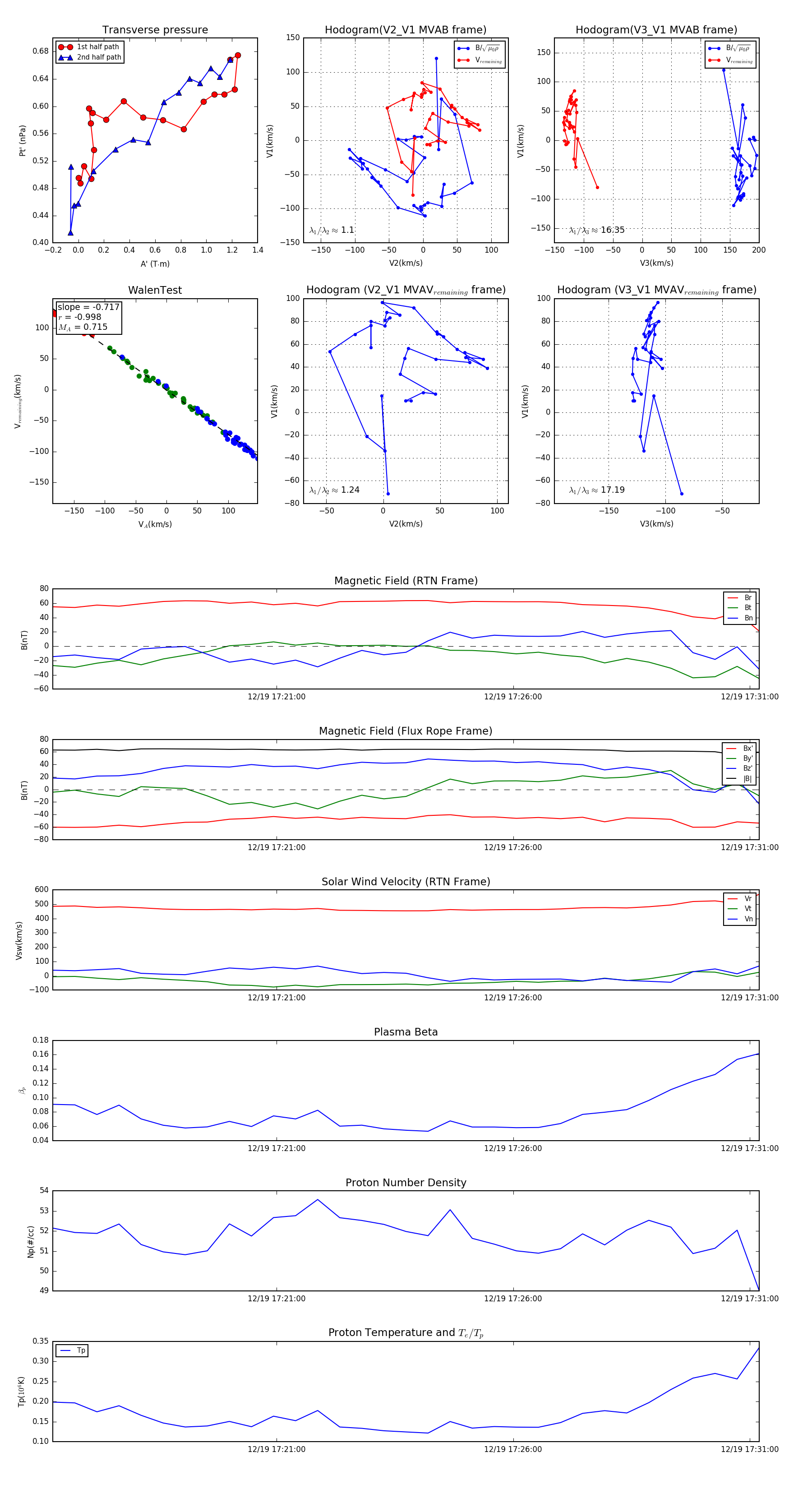
Flux Rope in 2024

Flux Rope Event 2024-12-19 17:16:16 ~ 2024-12-19 17:31:12 (897 seconds)


plot