HOME   LIST
‹–   –›

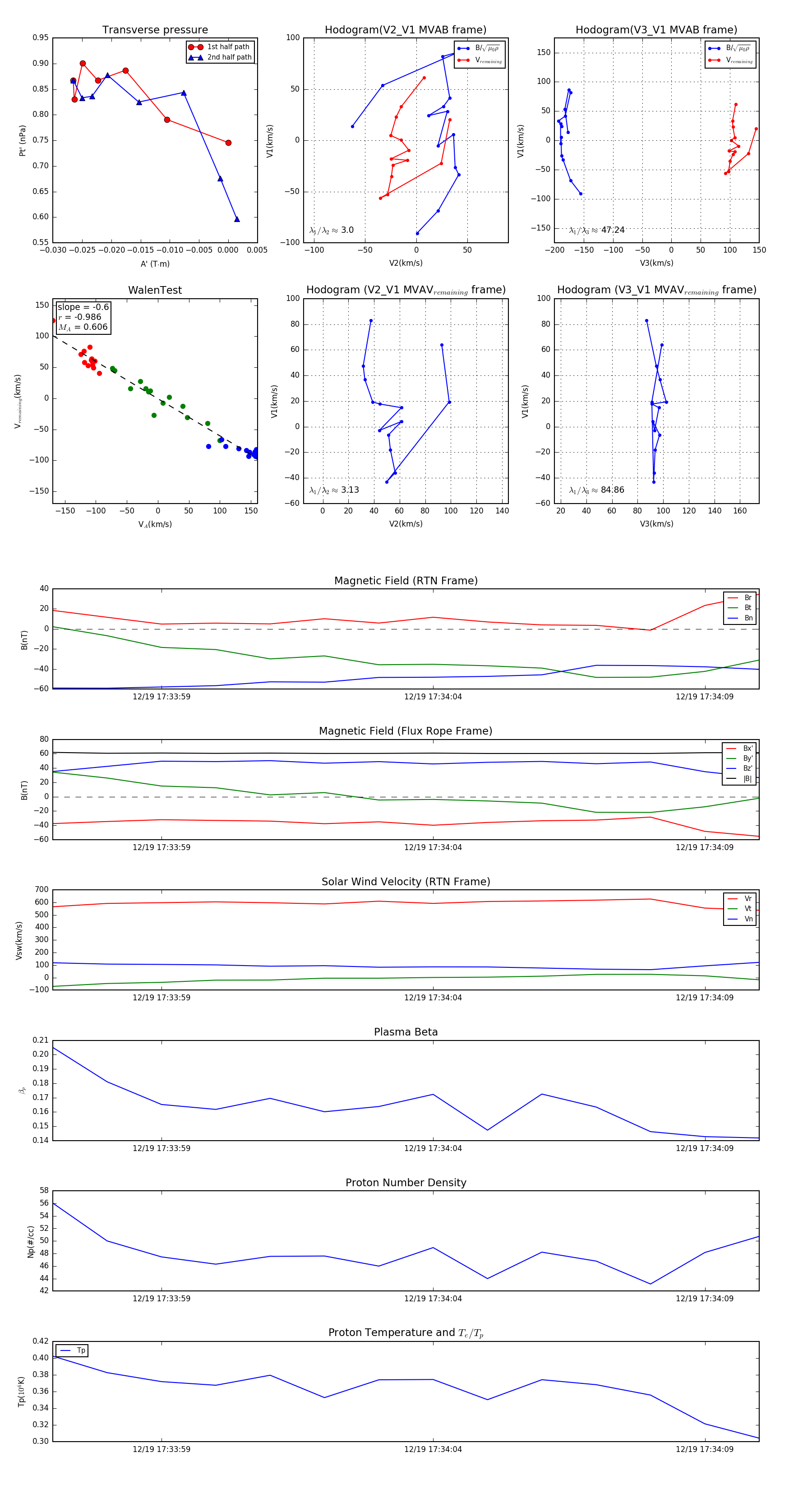
Flux Rope in 2024

Flux Rope Event 2024-12-19 17:33:57 ~ 2024-12-19 17:34:10 (14 seconds)


plot