HOME   LIST
‹–   –›

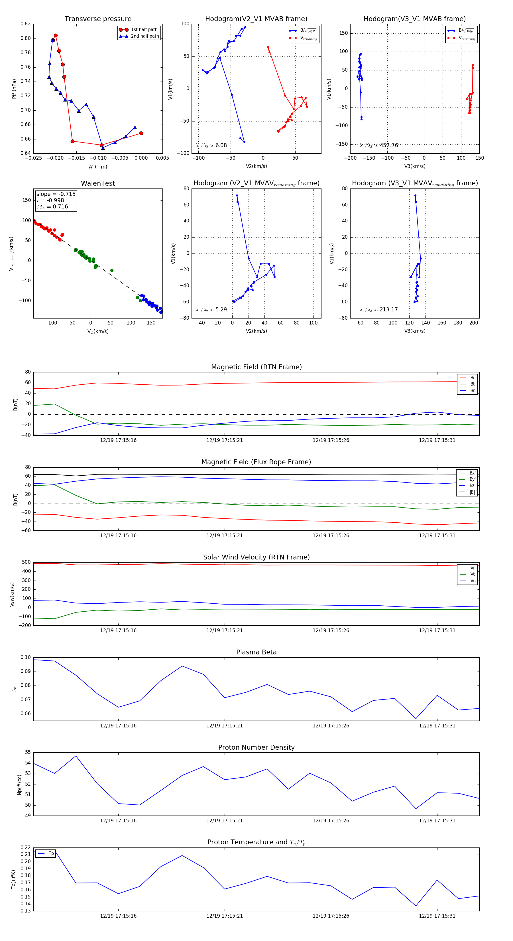
Flux Rope in 2024

Flux Rope Event 2024-12-19 17:15:12 ~ 2024-12-19 17:15:33 (22 seconds)


plot