HOME   LIST
‹–   –›

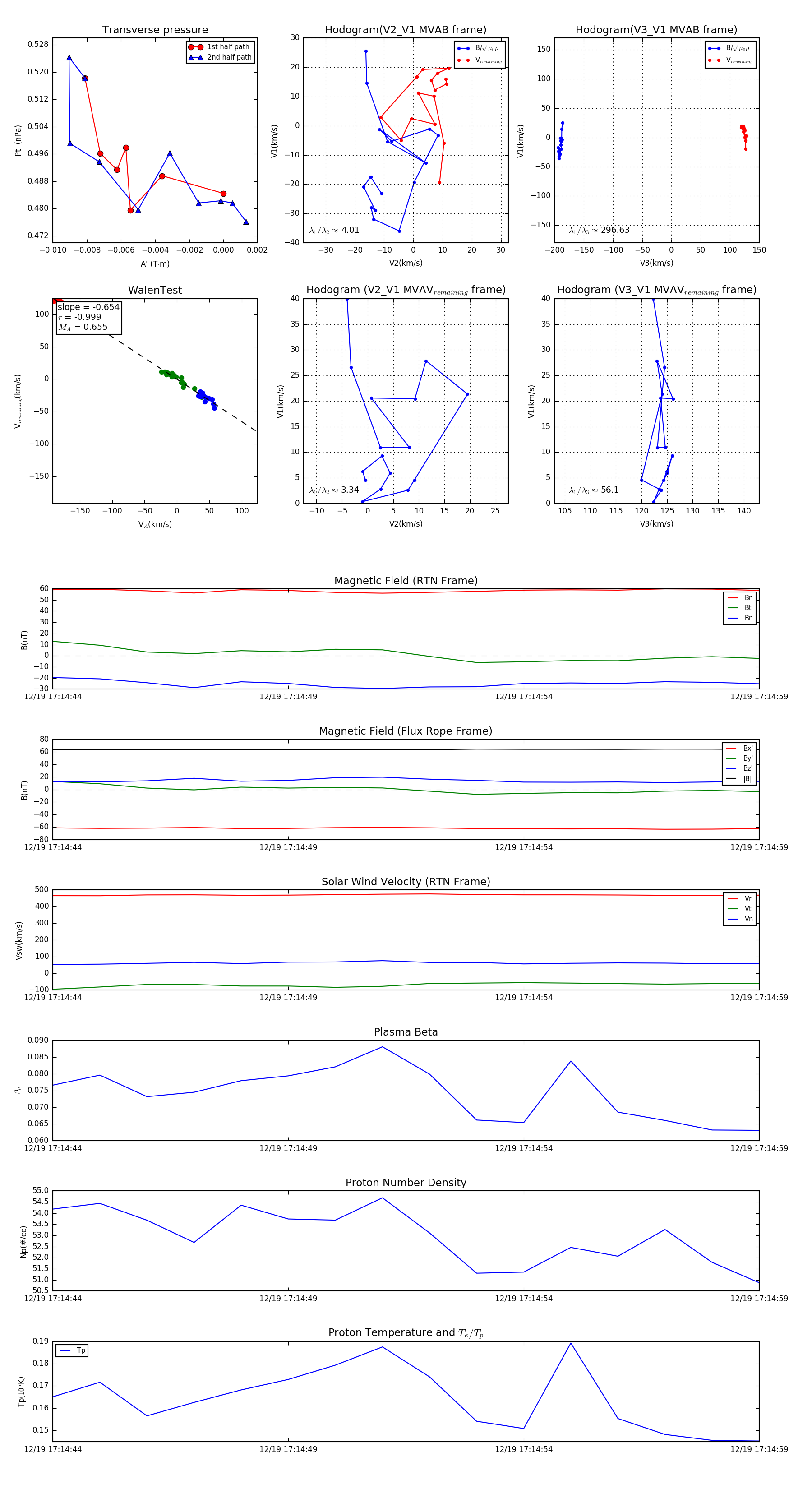
Flux Rope in 2024

Flux Rope Event 2024-12-19 17:14:44 ~ 2024-12-19 17:14:59 (16 seconds)


plot