HOME   LIST
‹–   –›

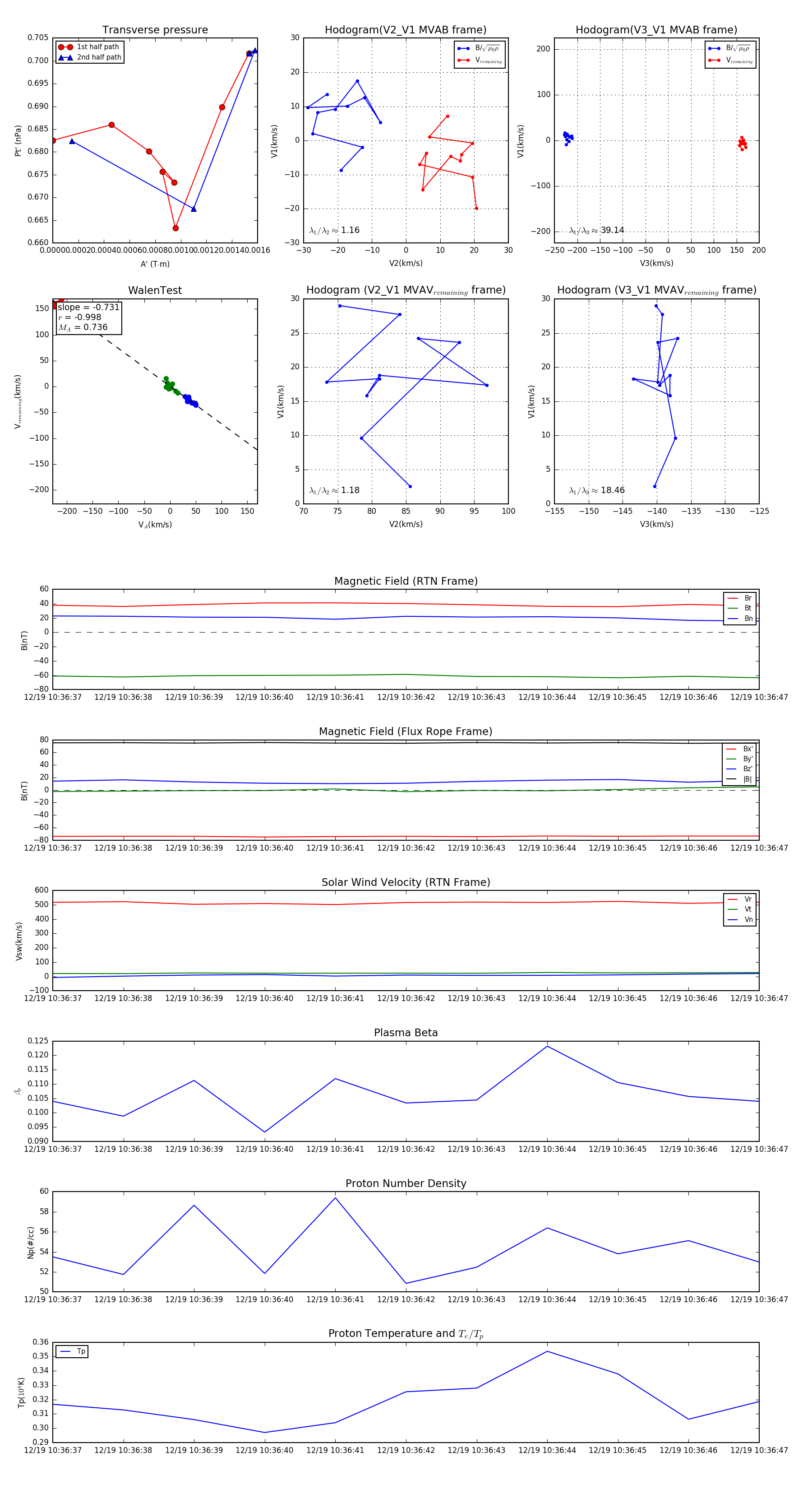
Flux Rope in 2024

Flux Rope Event 2024-12-19 10:36:37 ~ 2024-12-19 10:36:47 (11 seconds)


plot