HOME   LIST
‹–   –›

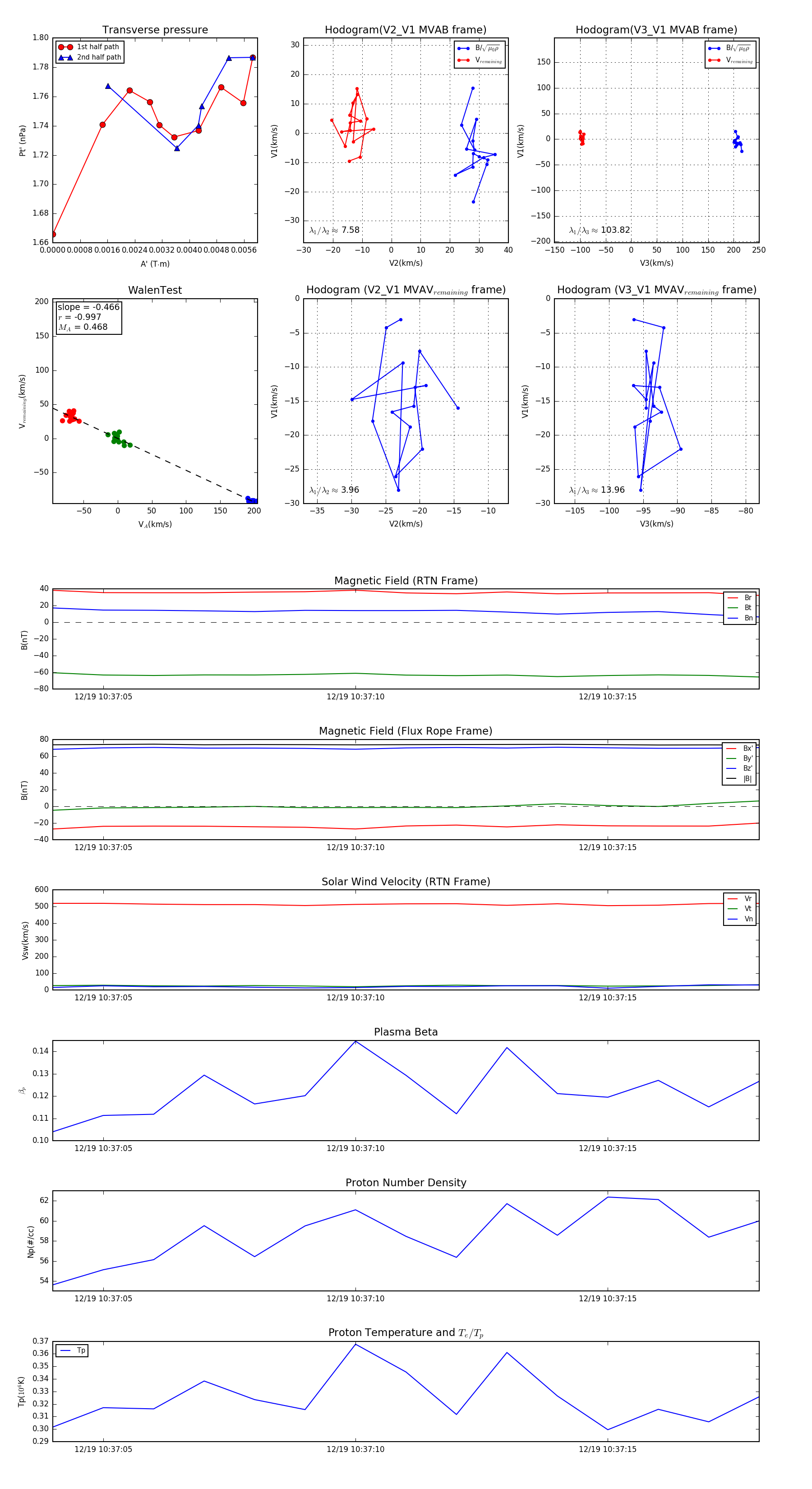
Flux Rope in 2024

Flux Rope Event 2024-12-19 10:37:04 ~ 2024-12-19 10:37:18 (15 seconds)


plot