HOME   LIST
‹–   –›

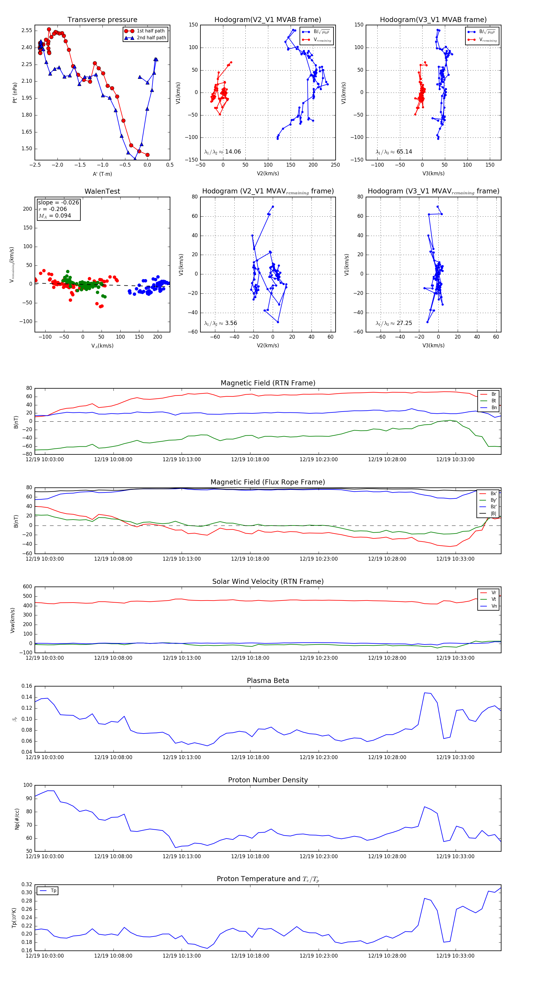
Flux Rope in 2024

Flux Rope Event 2024-12-19 10:02:16 ~ 2024-12-19 10:36:20 (2045 seconds)


plot