HOME   LIST
‹–   –›

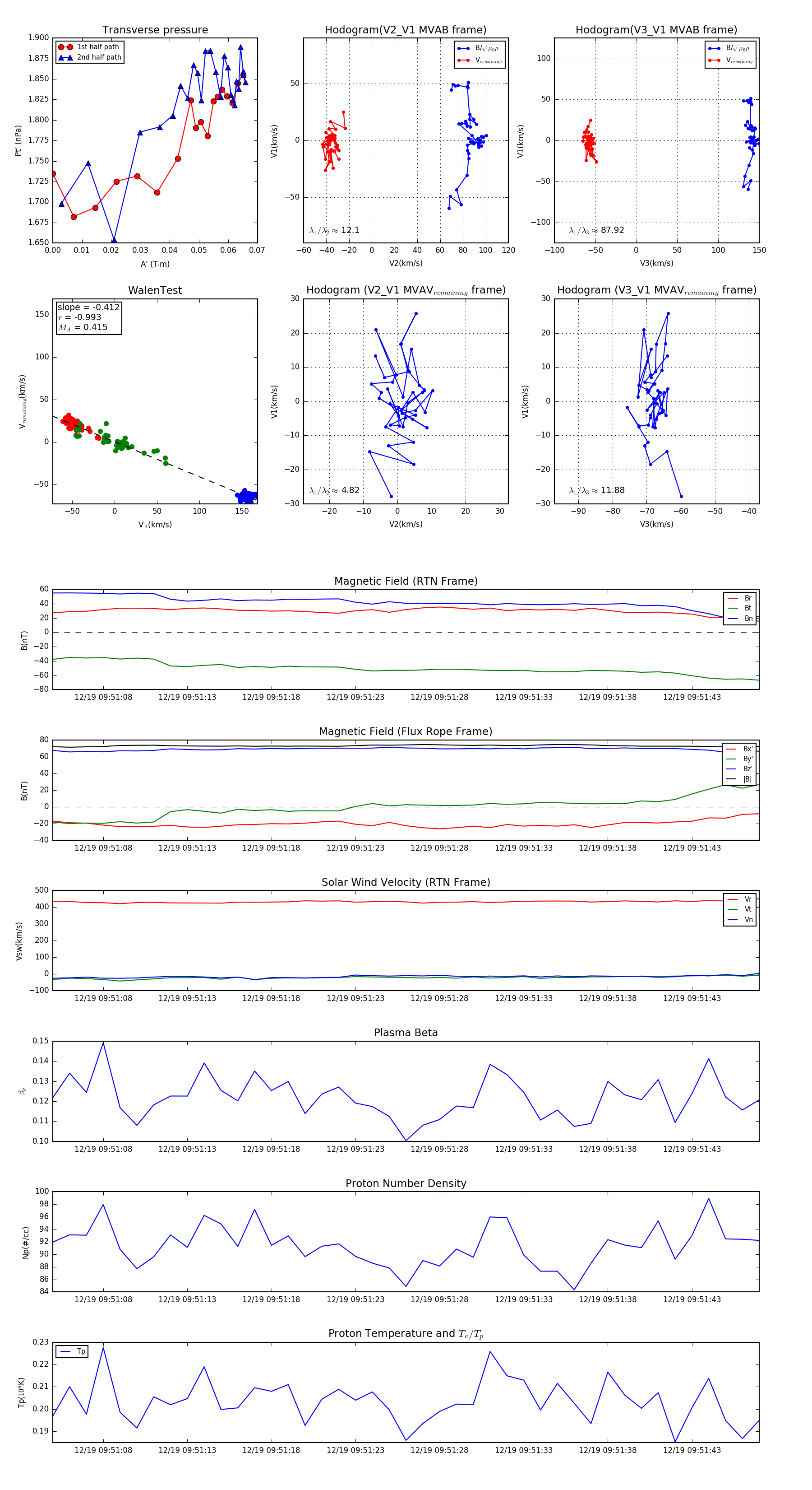
Flux Rope in 2024

Flux Rope Event 2024-12-19 09:51:05 ~ 2024-12-19 09:51:47 (43 seconds)


plot